Figure 1
From: Immunity to Influenza is dependent on MHC II polymorphism: study with 2 HLA transgenic strains

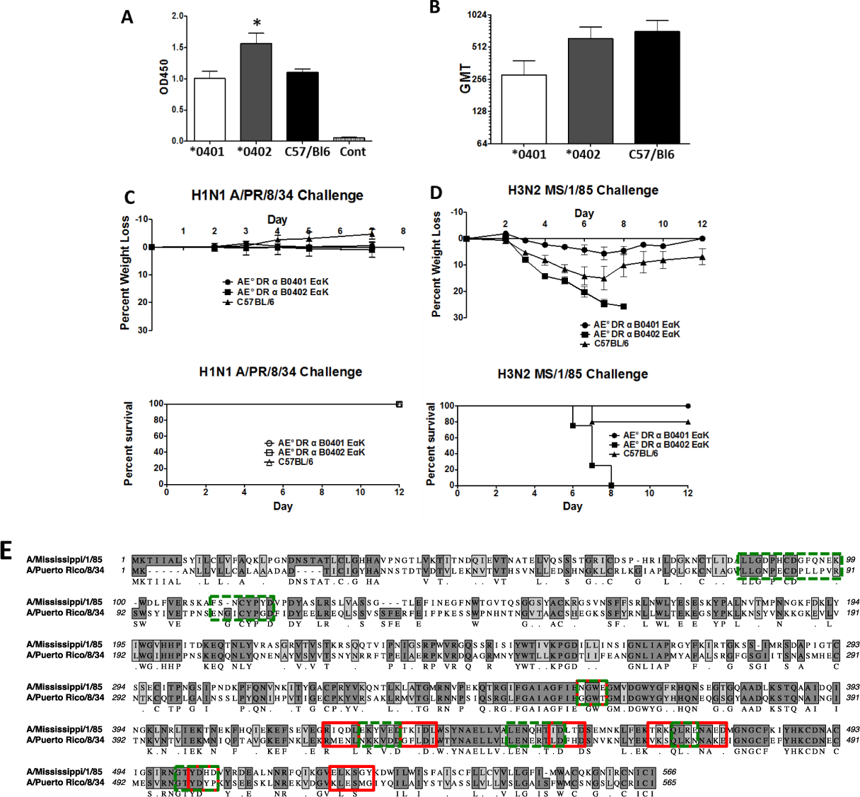
HLA-RB1*0401 leads to protection against heterologous influenza virus. Transgenic and control C57/BL6 mice were immunized with recombinant Ad5-ΔE1/3 virus expressing the full-length hemagglutinin of influenza A/PR/8/34 (N = 5 mice/group). Sera were analyzed for (A) total influenza binding antibodies, *0402 mice vs *0401, C57/BL6 mice, P < 0.05, and (B) protective functional antibodies. Data represent geometric Mean titer (GMT) with 95% confidence limits. Mice challenged with mouse-adapted A/PR/8/34 influenza virus were monitored for (C) weight loss, disease and survival. The mice were subsequently challenged with a heterologous mouse-adapted H3N2 A/Mississippi/1/85 influenza virus and monitored for (D) weight loss and survival. N = 5/strain. (E) A Clustal alignment of the HA proteins belonging to the homologous and heterologous influenza challenges is shown. Dark gray and light gray shadow boxes indicate sequence identity and similarity, respectively. The protein regions recognized by sera from the *0401 mice are indicated by red boxes and the regions recognized by the *0402 mice are indicated by the green boxes.