Figure 1
From: Characterization of cancer omics and drug perturbations in panels of lung cancer cells

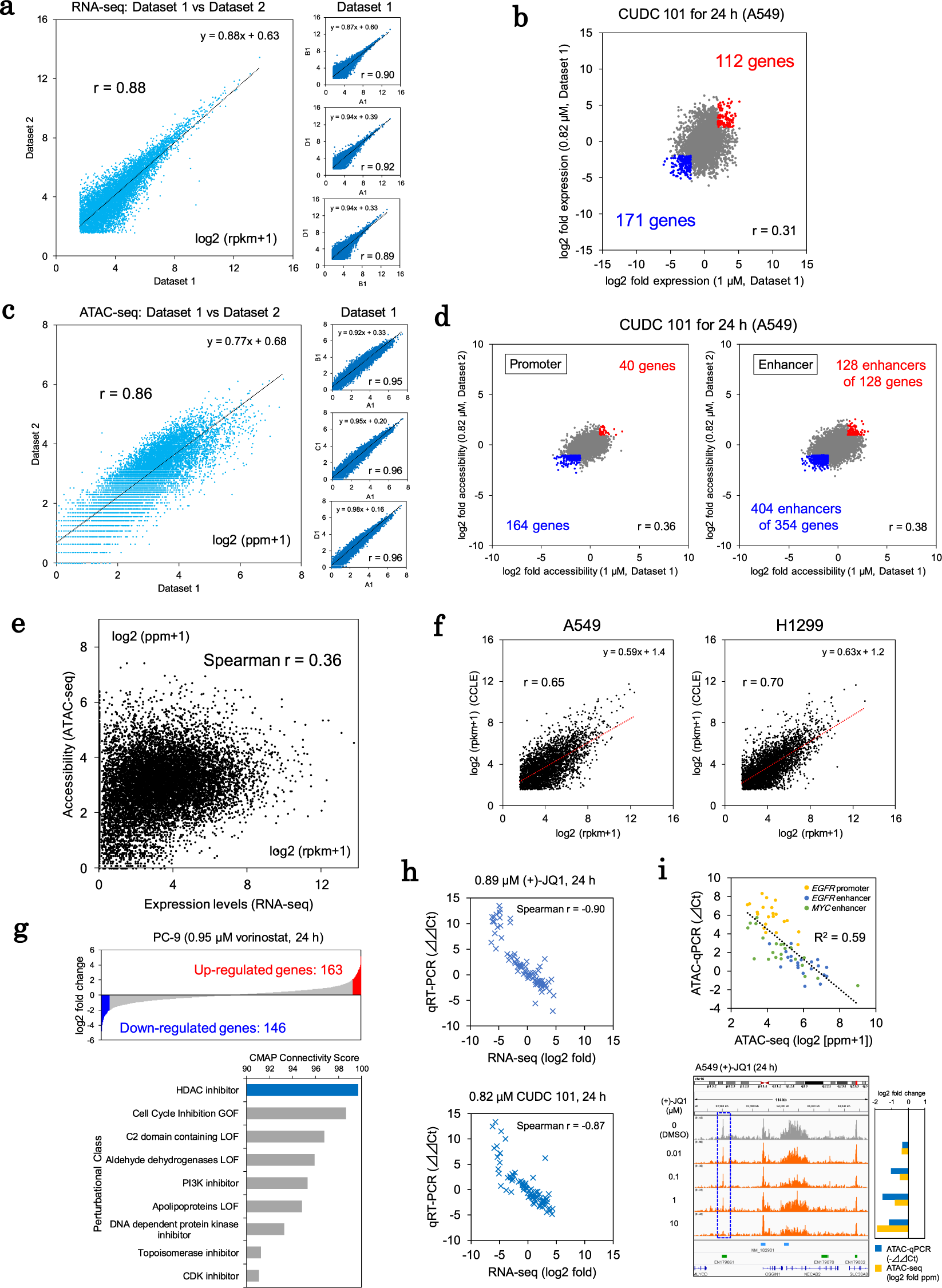
High-throughput transcriptome and epigenome perturbations. (a) Reproducibility of the RNA-seq data. The gene expression levels of the A549 cells (DMSO control) were compared. Left panel: the reproducibility among the different plates was evaluated. Right panel: the datasets within the same plates were compared. The Pearson correlation coefficients are shown in the inset. (b) Expression changes in A549 cells treated with CUDC 101. The fold changes in expression were calculated and compared between dataset 1 and dataset 2 for similar treatment conditions (≥4-fold and ≤1/4-fold changes are shown in red and blue, respectively). The Pearson correlation coefficients are shown in the inset. (c) Reproducibility of the ATAC-seq data. The signal intensities reflecting the open chromatin status are shown for the promoter regions of genes in the A549 cells in a manner similar to that shown in (a). (d) Quantification of the changes in the open chromatin status in A549 cells treated with CUDC 101. The fold changes in the intensities of the ATAC-seq signals were compared between the datasets in a manner similar to that shown in (b) (≥2 and ≤1/2-fold changes are shown in red and blue, respectively). (e) Association between the expression levels (RNA-seq) and chromatin accessibility of the promoter regions (ATAC-seq). (f) Comparison of transcriptome profiles between the in-house, high-throughput RNA-seq and public CCLE RNA-seq data. Two examples from among the 15 cell lines are shown. The Pearson correlation coefficients are shown in the inset. (g) Comparison of the transcriptome mode of action according to the CMAP signatures. The up/downregulated genes in PC-9 cells treated with vorinostat were determined as part of the signature of vorinostat (genes with ≥4 and ≤1/4-fold changes under vorinostat treatment, upper panel). The connectivity scores of the vorinostat signatures are shown for each CMAP perturbational class (lower panel). (h) qPCR validation of the RNA-seq data (see Supplementary Methods). The Spearman correlation coefficients are shown in the inset. (i) qPCR validation analysis of the ATAC-seq data (see Supplementary Methods). The intensities in terms of the open chromatin status were validated for three regulatory regions (upper panel). A549 cell ATAC-seq tags obtained during treatment with (+)-JQ1 were represented in the Integrative Genomics Viewer (IGV) (autoscale) (lower panel). The graph indicates the fold changes in the intensities of the ATAC-seq peaks (blue dashed box) (lower right).