Figure 2
From: Characterization of cancer omics and drug perturbations in panels of lung cancer cells

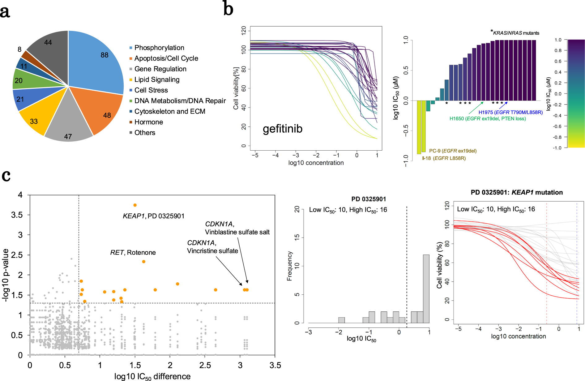
Molecular profiles predicted the drug sensitivities. (a) The classifications of 319 compounds tested for their effects on cell viability. (b) Differences in the sensitivity to gefitinib. The 8-point dose-response curve of gefitinib is shown (left). The log10 IC50 values of gefitinib are also shown in the bar graph (right). Each bar represents a cell line. The y axis indicates the IC50 values (µM) with log10 transformation. The mutational status of EGFR, KRAS and NRAS are shown in the inset. The colors are graded from yellow to purple depending on the sensitivity, and the color bar is shown in the margin. (c) Association between the mutations and drug sensitivity. In the left plot, the associated gene-compound pairs are shown. Orange dots represent significant pairs. The distribution of the IC50 values of PD 0325901 is shown in the middle graph. According to the IC50 values, the cell lines were divided into two groups (dashed line). The dose-response curve of PD 0325901 is shown in the right panel. The curves representing the KEAP1 mutant cells are red.