Figure 4
From: Characterization of cancer omics and drug perturbations in panels of lung cancer cells

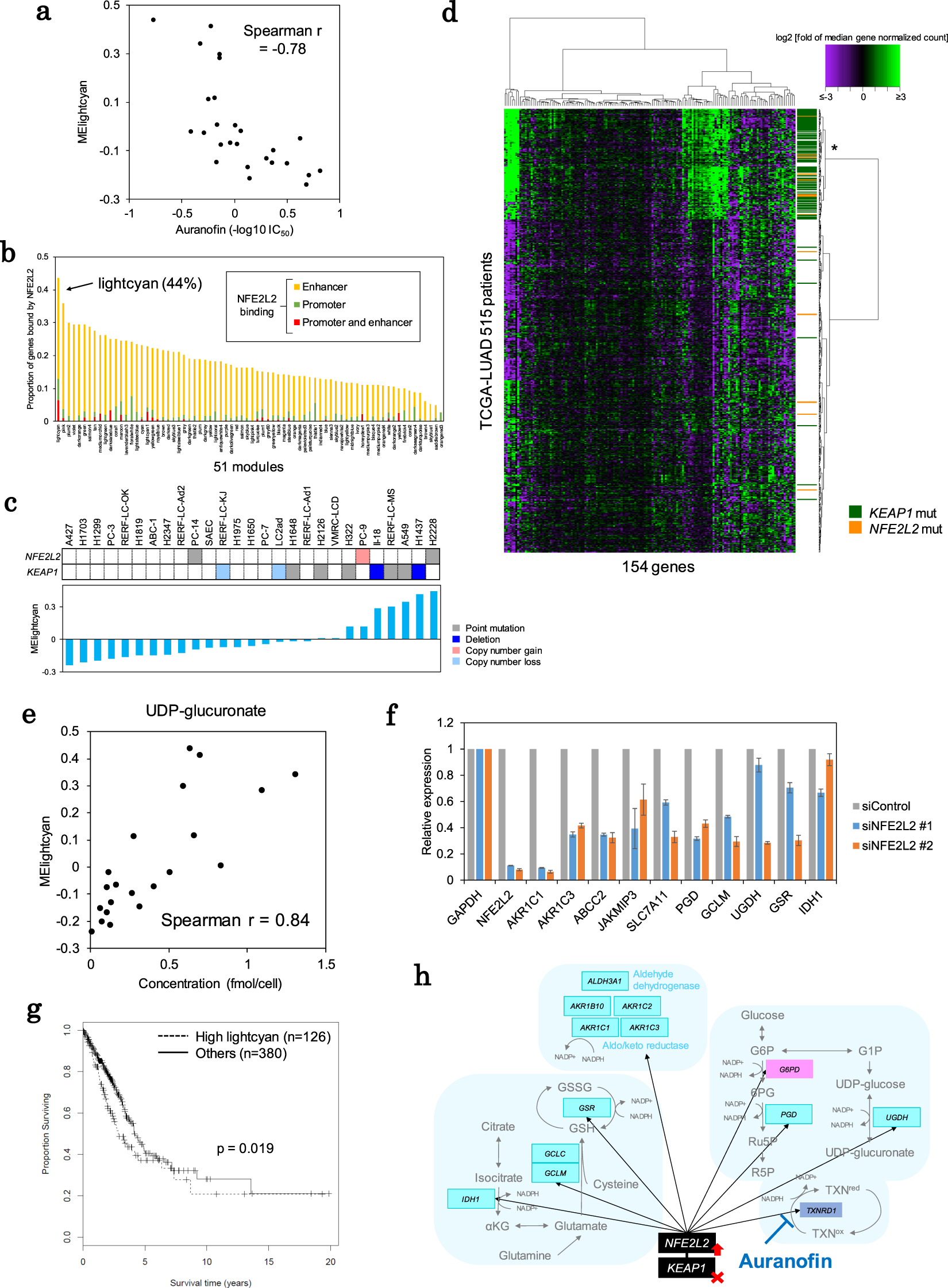
Antioxidative stress modules. (a) Sensitivity to auranofin was associated with activity of the “lightcyan (putative redox)” module. The IC50 values were compared with the module eigengenes of the module. The Spearman correlation coefficient is shown in the inset. (b) NFE2L2 targets were enriched within the “lightcyan (putative redox)” module members. The proportion of genes with NFE2L2 binding sites in the promoter or enhancer is shown for each module. (c) The association between KEAP1-NFE2L2 mutations and “lightcyan (putative redox)” module activity. The mutational patterns of KEAP1 and NFE2L2 are shown in the upper panel. The module activity is shown in the lower panel. The cell lines are ordered according to the ME for the module. (d) Expression patterns of the “lightcyan (putative redox)” module members in 515 TCGA-LUAD cases. The median fold changes in the expression levels are shown in the heat map. The mutational statuses of the KEAP1 and NFE2L2 genes are shown in the side bar in green and orange, respectively. The color key is shown in the margin. (e) Correlation between the amounts of UDP-glucuronate and “lightcyan (putative redox)” module activity. The Spearman correlation coefficient is shown in the inset. (f) NFE2L2 knockdown downregulated “lightcyan (putative redox)” module members. (g) Kaplan-Meier analysis of TCGA-LUAD cases based on the activity of the “lightcyan (putative redox)” module. Overall survival time was compared between cases with high module activity (asterisk in d) and other cases. (h) The putative redox module. Representative member genes in the “lightcyan (putative redox)” module are shown along the associated metabolic pathways.