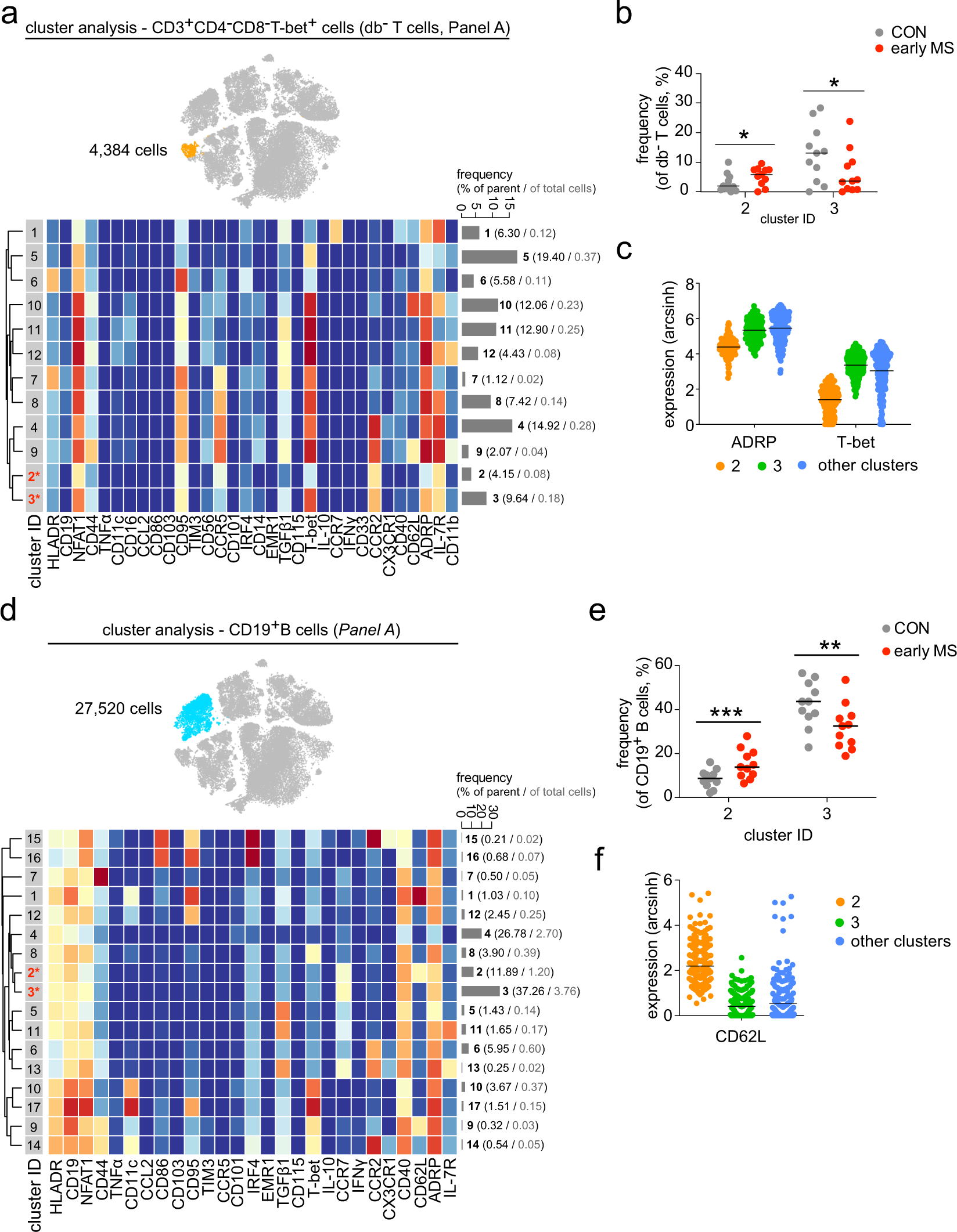
Figure 5

Cluster analysis of CD3+CD4−CD8−Tbet+ T cells and B cells from early MS patients (early MS) compared to the healthy controls (CON). (a) t-SNE map highlights CD3+CD4−CD8−Tbet+ T cell subset (orange dots). Heat map and cluster analysis of CD3+CD4−CD8−Tbet+ T cells from all samples on the basis of the mean expression of analysed markers. Identified clusters are indicated by dendrograms. Heat colours show overall marker expression levels (red, high expression; dark blue, no expression). The bar graph shows mean cluster frequencies as % of parent (black number) and % of total cells (grey number). Cluster 2 and 3 (* in red) are quantified as differentially abundant subsets between the healthy controls and the early MS patients. (b) The graph shows differences in frequency (%) of the three subsets between the two studied groups (CON, grey; early MS, red). (c) Median expression levels as shown in dot plot representation for randomly selected cells (n = 256/cluster) in the cluster 2 (orange), 3 (green), and all other clusters (blue). ADRP and T-bet are identified as defining markers for cluster 2 and 3. (d) t-SNE map highlights CD19+ B cell subset (blue dots). Heat map and cluster analysis of CD19+ B cells from all samples on the basis of the mean expression of analysed markers. Identified clusters are indicated by dendrograms. Heat colours show overall marker expression levels (red, high expression; dark blue, no expression). Cluster 2 and 3 (* in red) are quantified as differentially abundant subsets between healthy controls and patients with early MS. (e) The graph shows differences in frequency (%) of cluster 2 and 3 between the two studied groups (CON, grey; early MS, red). (f) Median expression levels as shown in dot plot representation for randomly selected cells (n = 256/cluster) in the cluster 2 (orange), 3 (green) and all other clusters (blue). CD62L was statistically detected as a main marker defining the differentially abundant cluster 2 and 3. A P value < 0.05 at 10% FDR was considered statistically significant, determined using GLMM (*P < 0.05; **P < 0.01; ***P < 0.001, unadjusted).