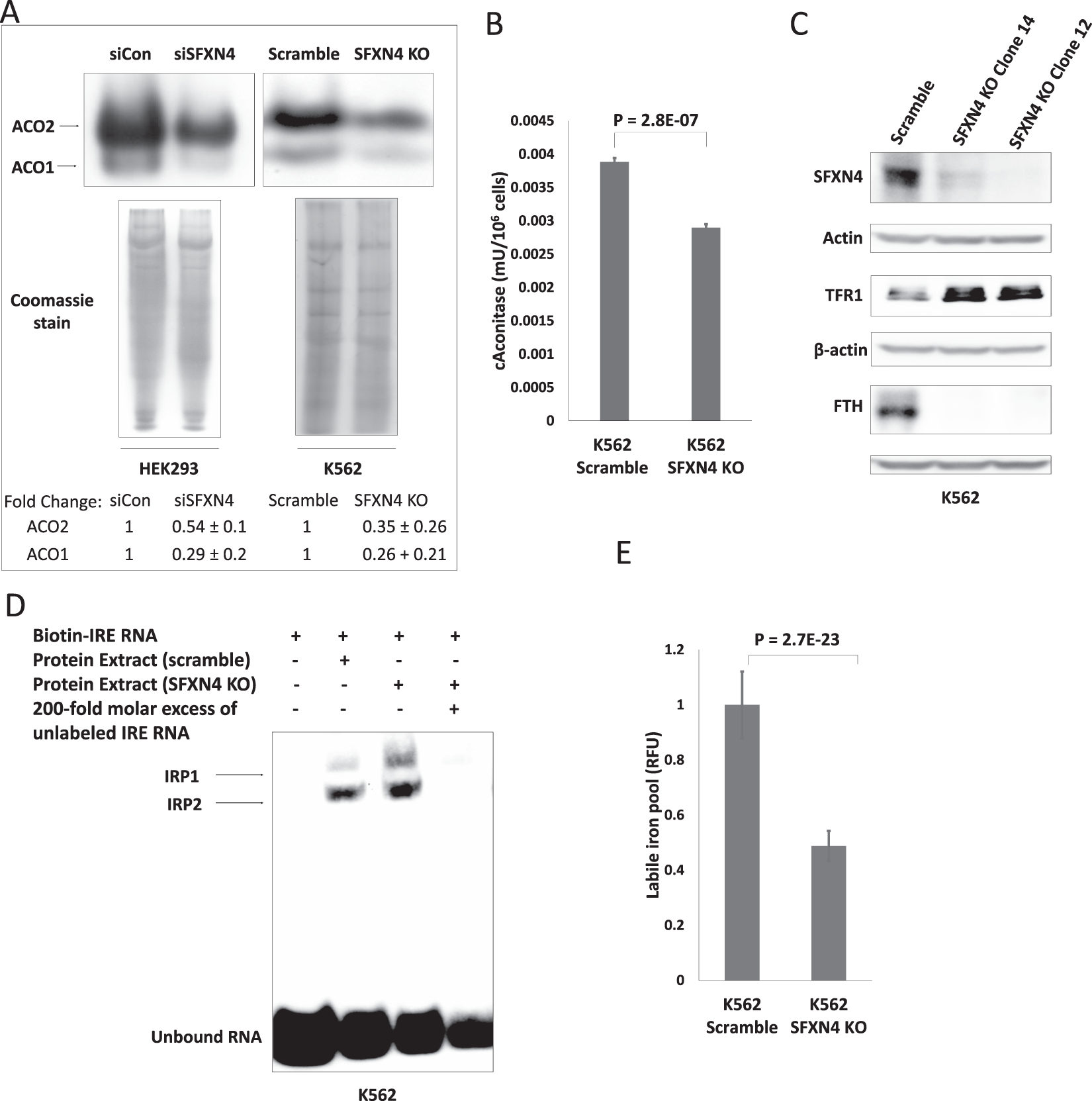
Figure 4

SFXN4 knockout alters cellular iron metabolism. (A) In-gel aconitase activity of mitochondrial and cytosolic aconitase. (B) Cytosolic aconitase activity in scramble and SFXN4 KO K562 cells. (C) Western blot of SFXN4, TFR1 and FTH from scramble and SFXN4 KO K562 cells. (D) IRE binding activity of IRP1 and IRP2 in scramble and SFXN4 KO K562 cells determined by gel retardation assay. (E) Cytosolic labile iron pool in scramble and SFXN4 KO K562 cells. Shown are means and standard deviations of 4 replicas in a representative experiment of 3 independent experiments. Images are representative of three independent experiments.