Figure 5

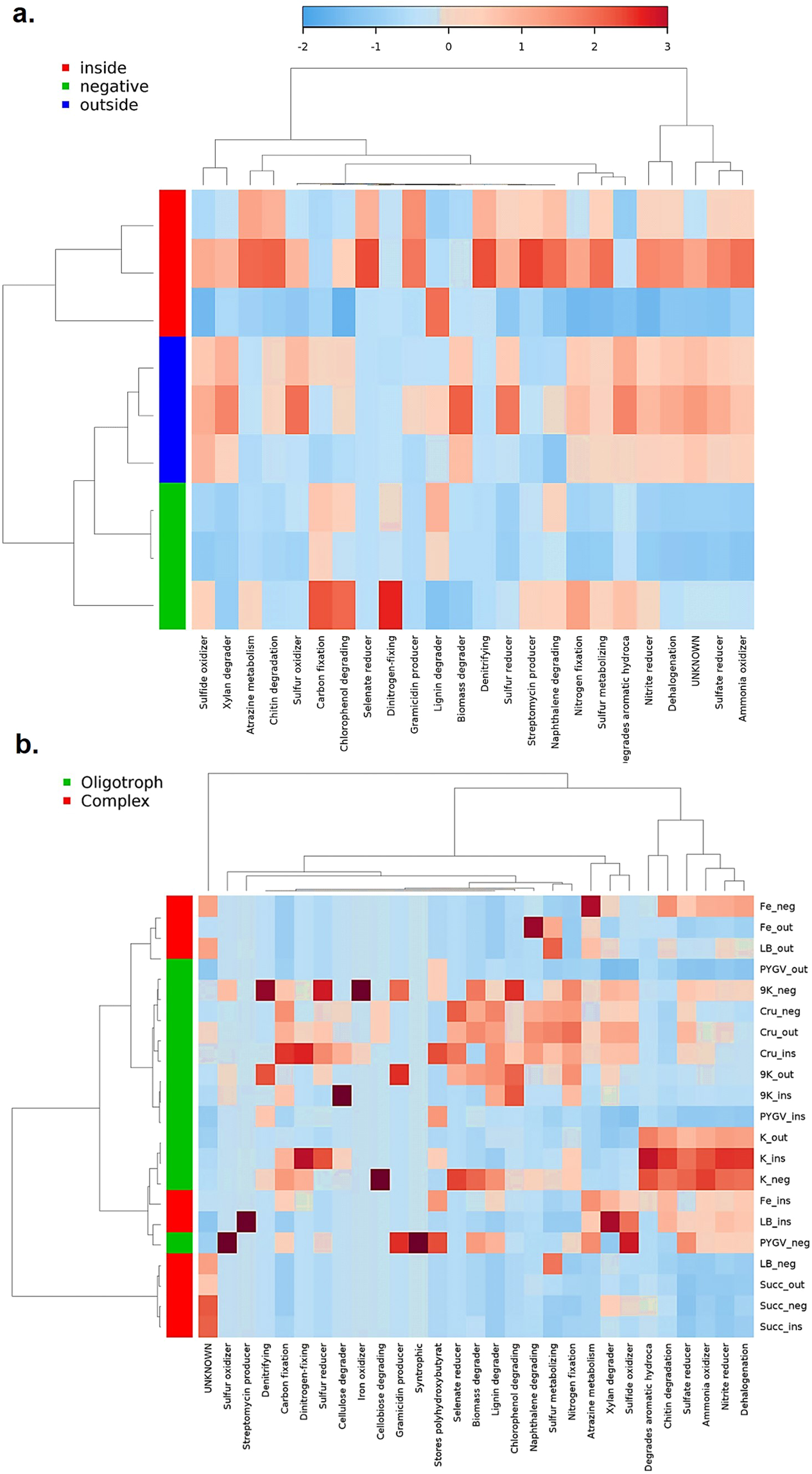
The metabolic profile of (a) environmental samples and (b) after the third round of enrichments from the Monte San Giorgio samples.

The metabolic profile of (a) environmental samples and (b) after the third round of enrichments from the Monte San Giorgio samples.