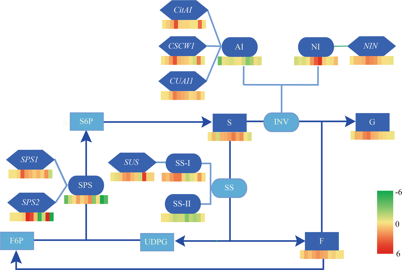
Figure 6

Difference in sugar accumulation between K. tangor fruits with Pt and Cj as rootstock during fruit growth and maturation. Different colours represent different values of \(\frac{{X}_{Pt}-{X}_{Cj}}{|\overline{{X}_{Pt}-{X}_{Cj}}|}\), and higher values are redder and lower are greener. F presents fructose, G is glucose, and S is sucrose.