Figure 3
From: Prevalence of the Hippo Effectors YAP1/TAZ in Tumors of Soft Tissue and Bone

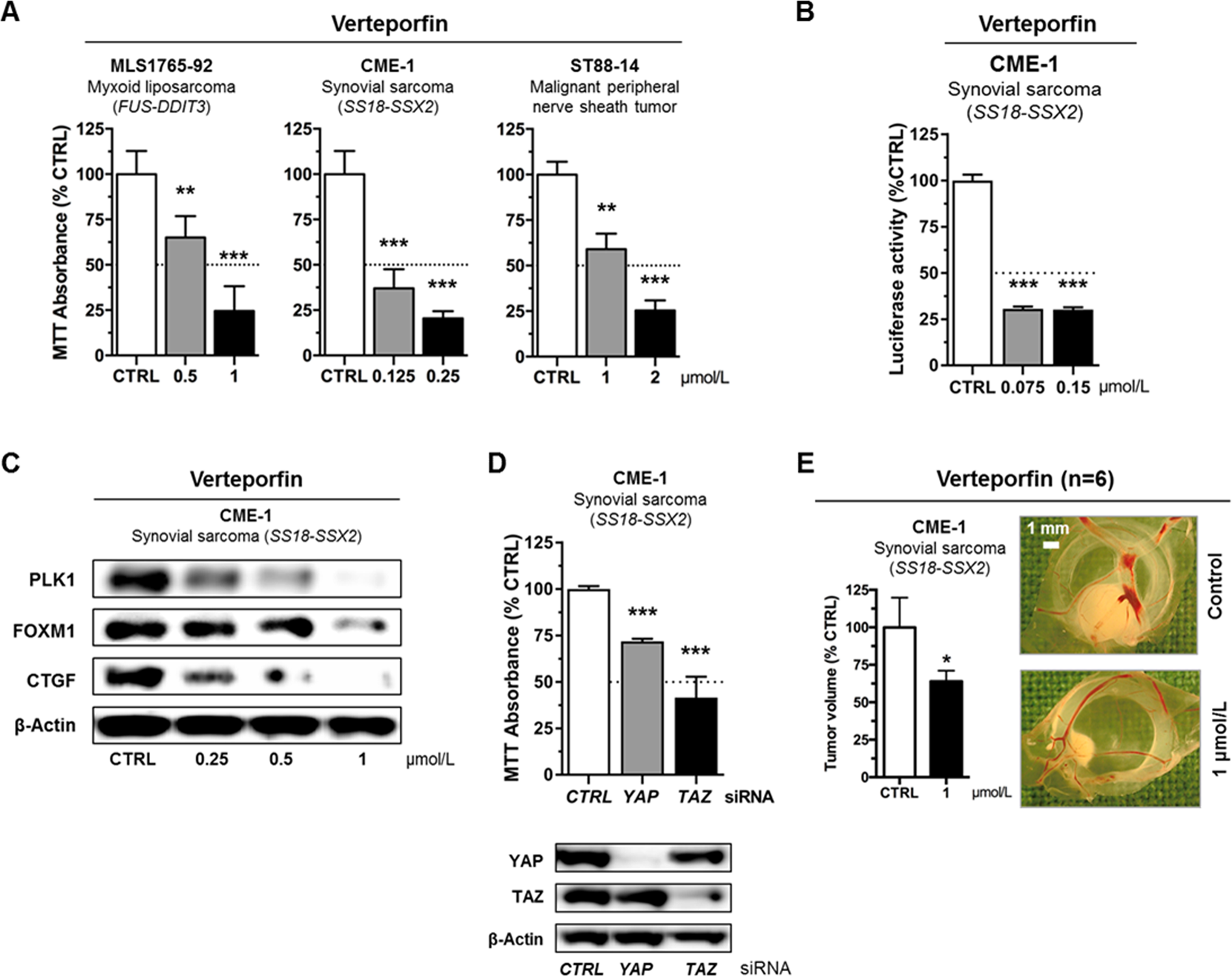
Requirement for YAP1/TAZ activity and sensitivity of sarcoma cell lines to pharmacologic YAP1/TAZ-TEAD inhibition. (A) Viability of sarcoma cells was significantly reduced by treatment with increasing concentrations of the YAP1/TAZ-TEAD inhibitor verteporfin (0.125–2 µmol/L; ***P < 0.001; **P < 0.01) in vitro. At least three independent experiments were performed; results are represented as mean + SEM of one representative experiment performed in quintuplicates. (B) YAP1/TAZ-responsive luciferase reporter activity in CME-1 cells treated with 0.075–0.15 µmol/L verteporfin. Relative luciferase activity is displayed normalized to the DMSO vehicle control. Bars and error bars represent the mean + SD of one representative experiment performed in quintuplicates. (C) Reduced expression levels of YAP1/TAZ-TEAD downstream targets PLK1, FOXM1 and CTGF in CME-1 cells treated with 0.25–1 µmol/L verteporfin for 16 h. One of at least three independent experiments with similar results is shown. (D) Significantly inhibited cell viability of CME-1 cells following RNAi-mediated YAP1 (siRNA#3) and TAZ (WWTR1; siRNA#3) knockdown. Bars and error bars represent the mean + SD. The blots represent one of at least three independent experiments with similar results. (E) Significantly suppressed tumor growth of CME-1 cells on chick embryo CAM following treatment with 1 µmol/L verteporfin in vivo. Shown are tumor volumes and representative photographs of CAM xenografts. Bars and error bars represent the mean + SEM of six xenografts.