Figure 3

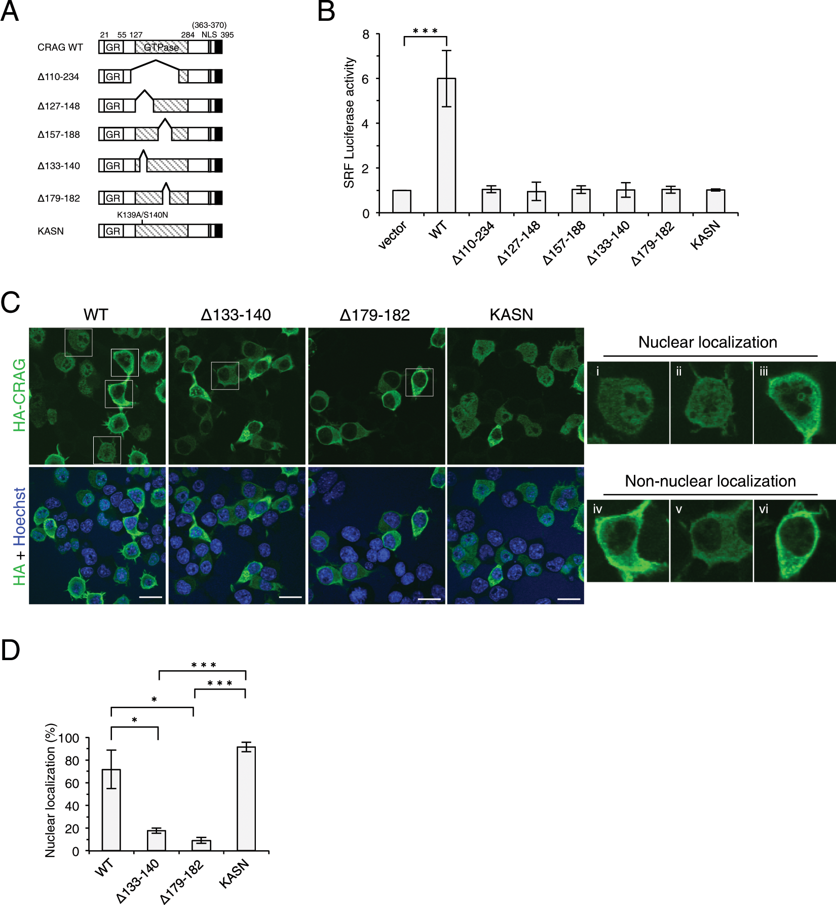
GTPase in CRAG is critical to activate SRF. (A) Structural comparison of CRAG GTPase mutants. 133–140 amino acids in CRAG are phosphate-binding motif. 179–182 amino acids in CRAG are Mg2+-binding motif. GR, Glycine rich domain; NLS, nuclear localization signal. Filled black indicates CRAG-specific C-terminal domain. (B) CRAG GTPase mutants fail to activate SRF. Neuro2A cells were transfected with both pSRF-Luc and pRL-CMV with indicated vector. Luciferase activities were assessed 24 hours after the transfection. (n = 4; ***P < 0.005, t-test). (C) Subcellular localizations of CRAG GTPase mutants. Neuro2A cells were transfected with either HA-CRAG-WT, Δ133–140, Δ179–182 or KASN. Cells were immunostained with anti-HA (green) and Hoechst 33258 (blue) 24 hours after the transfection. The panels on the right show high-magnification images of the boxed regions. CRAG localization patterns were classified as follows: (i) nuclear rich localization, (ii) nuclear and cytoplasmic localization, (iii) nuclear aggregation, (iv) plasma membrane-rich localization, (v) cytoplasmic localization, and (vi) cytoplasmic aggregation. Scale bars represent 20 µm. (D) The percentage of cells showing nuclear localization of CRAG and GTPase mutants. (n = 3 independent experiments, quantifying at least 50 cells from three coverslips within each experiment; *P < 0.05, ***P < 0.005, t-test). All error bars indicate S.D.