Figure 5

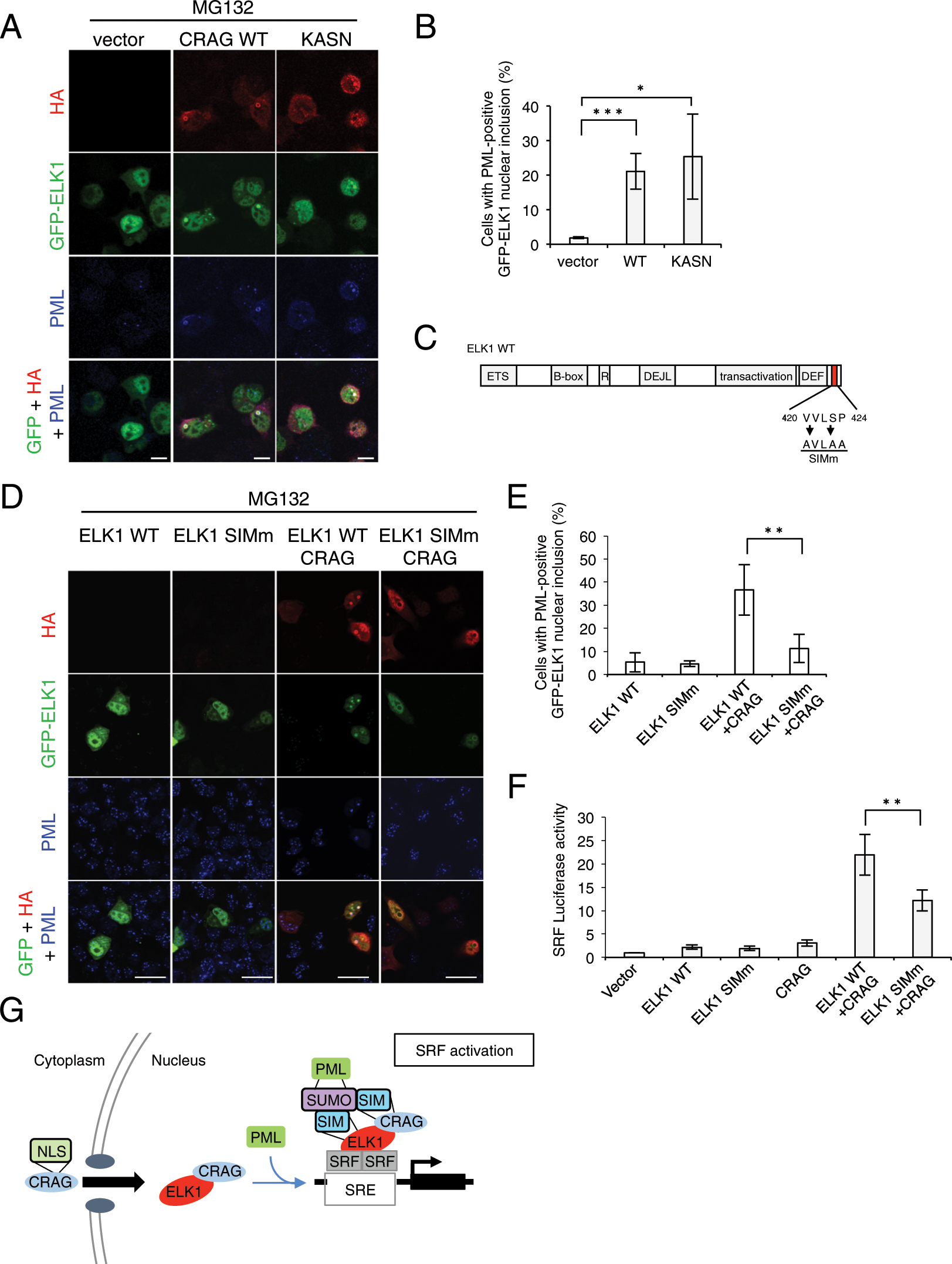
CRAG induces ELK1 translocation to PML body via ELK1 SIM domain. (A,B) CRAG induces ELK1 translocation to PML body in a GTPase-independent manner. Neuro2A cells transfected with indicated vector were stained with indicated antibody 24 hours after the transfection. Neuro2A cells were treated with 10 μM MG132 for 4 hours. Scale bar, 10 μm. (B) The percentage of cells showing PML-positive GFP-ELK1 nuclear inclusions. (n = 3 independent experiments, quantifying at least 50 cells from three coverslips within each experiment; *P < 0.05, ***P < 0.005, t-test). (C) Schematic representation of ELK1 SIM and SIM mutant used in this study. This potential SIM are illustrated in red boxes. Arrows indicate mutated amino acids in SIM. (D,E) ELK1 SIM is required for ELK1 translocation to PML body. Neuro2A cells transfected with indicated vector were stained with indicated antibody 24 hours after the transfection. Scale bar, 10 μm. (E) The percentage of cells showing PML-positive GFP-ELK1 nuclear inclusions. (n = 3 independent experiments, quantifying at least 50 cells from three coverslips within each experiment; *P < 0.05, t-test). (F) ELK1 SIM is required for CRAG-induced SRF activation. Neuro2A cells were transfected with both pSRF-Luc and pRL-CMV with indicated vector. Luciferase activities were assessed 24 hours after the transfection. (n = 3; **P < 0.01, t-test). (G) A schematic model for the CRAG-mediated ELK1-SRF activation via PML body. Activated CRAG translocates to the nucleus in an NLS-dependent manner. In the nucleus, CRAG interacts with ELK1 and accumulates at PML body via CRAG SIMs. CRAG and ELK1 cooperatively activate SRF at PML body.