Figure 3
From: Matrisome-Associated Gene Expression Patterns Correlating with TIMP2 in Cancer

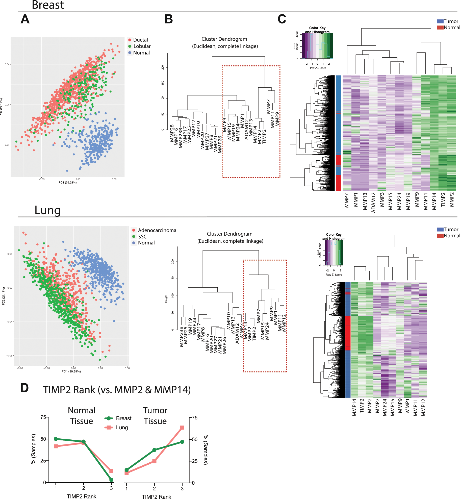
TIMP2 and it’s known molecular targets exhibit a distinct expression pattern in tumors. (A) Principle component analysis of Recount2 harvested breast and lung TCGA (tumor and normal tissue) and GTEx (normal tissue) log2 RNA sequencing data (RPKM) depicts unique expression profiles for tumor tissue with regards to the 334 genes highlighted as co-expressed with TIMP2 in tumors. (B) Cluster dendrograms for TIMP2, ADAM12 and MMP expression in pooled TCGA and GTEx data highlights gene clusters that show appreciable tissue expression for further analysis (identified by the red dashed box). (C) Hierarchical clustering of previously highlighted genes of interest (identified by the red dashed box indicating appreciable levels of expression in Figure 3B) suggests that the TIMP:MMP/ADAM12 balance in tumors is shifted in favor of metalloproteinase activity. (D) Expression rank analysis of TIMP2, MMP2 and MMP14 expression (highest expression = Rank 1, lowest expression = Rank 3) from individual normal and tumor tissue samples reveals that TIMP2 expression levels are generally lowest of these three genes in tumor tissue. Abbreviations; SCC: squamous cell carcinoma.