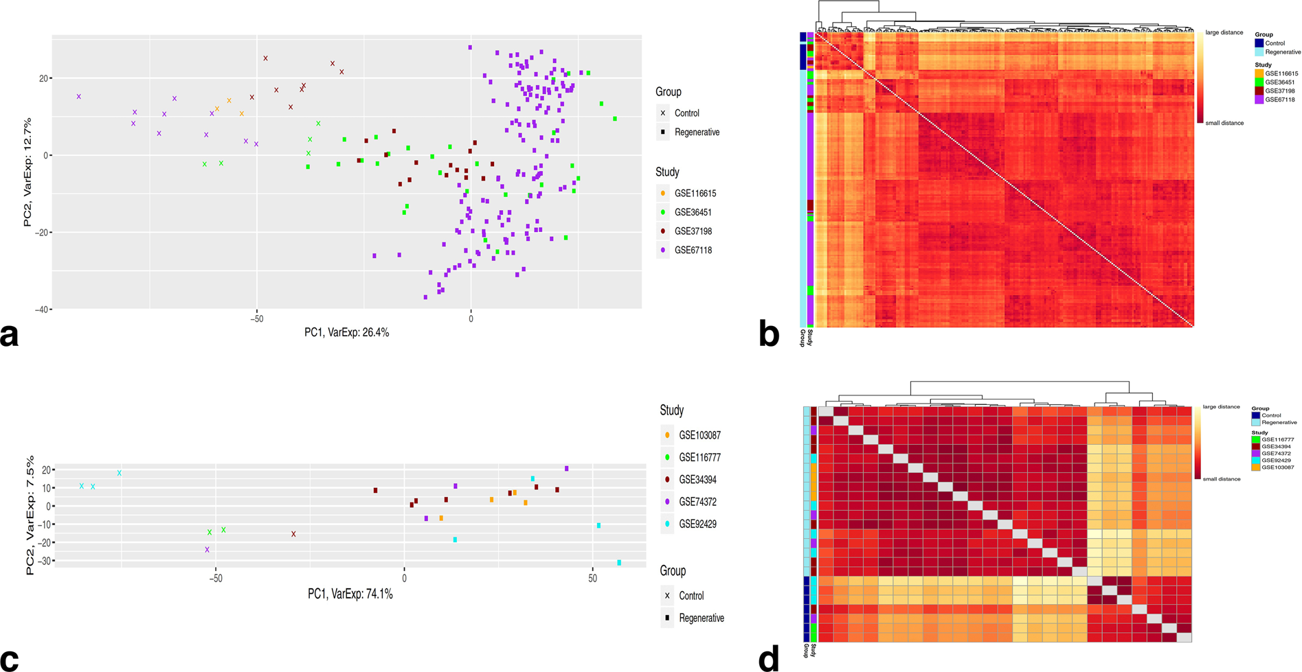
Figure 3

Clustering of the DE genes. DEA-based principal component analysis and sample-to-sample clustering heatmaps for regenerative vs. control comparison of (a,b) Microarray quantile-normalized, log2-transformed, z-scored data after DEA (2,748 DE genes, 220 samples) and of (c,d) RNA-seq logCPM (voom) counts data after DEA (2,992 DE genes, 25 samples). (a,c) principle component analysis. (b,d) sample-to-sample clustering heatmap. The number of samples per group are; 26 control and 194 regenerative for microarray data; 7 control and 18 regenerative for RNA-Seq data. The DE genes have an adjusted p-value < 0.01.