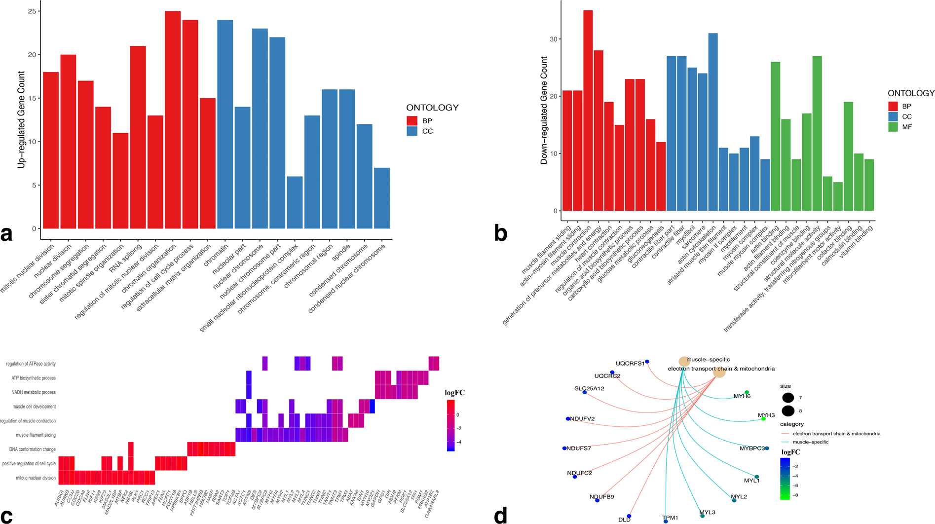
Figure 6

Gene ontology analysis of the DE genes. (a) top 10 GO terms of each of biological processes and cellular components enriched by the top 181 up-regulated genes in regenerative vs. control comparison commonly identified by both technologies’ analyses. (b) top 10 GO terms of each of biological processes, cellular components, and molecular functions enriched by the top 166 down-regulated genes in regenerative vs. control comparison commonly identified by both technologies’ analyses. (c) Biological processes related to cell cycle, muscle-tissues, and metabolism enriched by some of the top up-regulated and down-regulated genes in regenerative vs. control comparison. (d) some of the top DE muscle-specific genes and other DE metabolic genes being down-regulated in regenerative vs. control comparison at different rates.