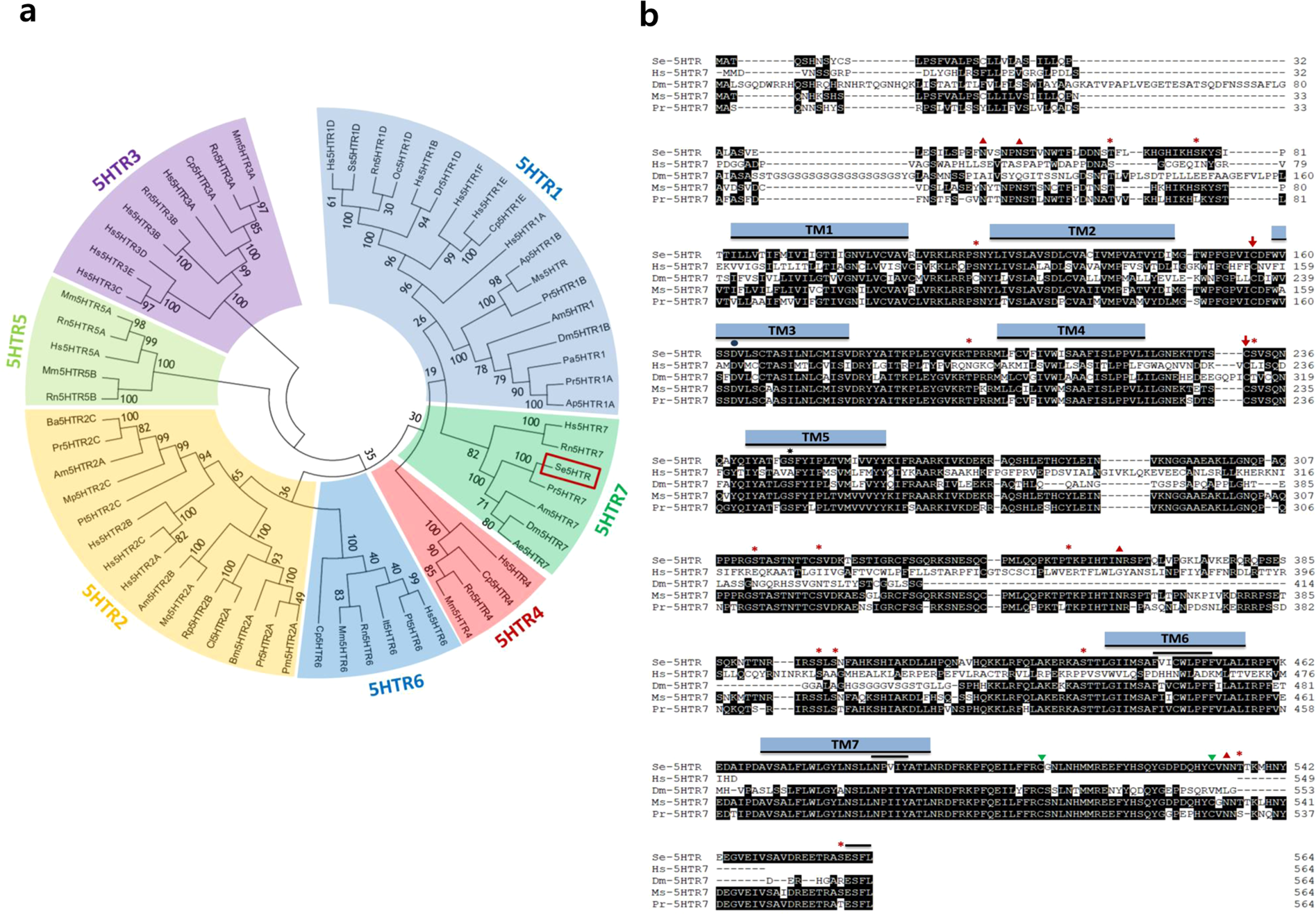
Figure 1

Bioinformatics analysis of a novel 5-HTR7 identified from S. exigua (Se-5HTR: MH025798). (a) Phylogenetic analysis of 5HTRs. Amino acid sequences were retrieved from GenBank: Hs5HTR1D (NP_000855.1), Ss5HTR1D (NP_999323.1), Rn5HTR1D (NP_036984.1), Oc5HTR1D (NP_001164624.1), NP_000854.1 Hs5HTR1B (NP_000854.1), Dr5HTR1D (NP_001139158.1), Hs5HTR1F (NP_000857.1), Hs5HTR1E (NP_000856.1), Cp5HTR1E (NP_001166222.1), Hs5HTR1A (NP_000515.2), Ap5HTR1B (ABY85411.1), Ms5HTR (ABI33827.1), Pr5HTR1B (XP_022120028.1), Am5HTR1 (NP_001164579.1), Dm5HTR1B (NP_001163201.2), Pa5HTR1 (CAX65666.1), Pr5HTR1A (XP_022129638.1), Ap5HTR1A (ABY85410.1), Hs5HTR7 (P34969), Rn5HTR7 (P32305), Pr5HTR7 (AMQ67549.1), Am5HTR7 (NP_001071289.1), Dm5HTR7 (NP_524599.1), Ae5HTR7 (Q9GQ54), Hs5HTR4 (Q13639), Cp5HTR4 (O70528), Rn5HTR4 (Q62758), Mm5HTR4 (P97288), Hs5HTR6 (P50406), Pt5HTR6 (Q5IS65), It5HTR6 (XP_005317590.1), Rn5HTR6 (P31388), Mm5HTR6 (Q9R1C8), Cp5HTR6 (XP_003471412.1), Pm5HTR2A (KPJ17794.1), Pr5HTR2A (XP_022112310.1), Bm5HTR2A (NP_001296483.1), Cl5HTR2A (XP_014254278.1), Rp5HTr2B (AKQ13312.1), Mq5HTR2A (KOX78271.1), Am5HTr2B (NP_001189389.1), Hs5HTR2A (NP_000612.1), Hs5HTR2C (NP_000859.1), Hs5HTR2B (NP_000858.3), Pt5HTR2C (XP_015921531.1), Mp5HTR2C (XP_022169104.1), Am5HTr2A (NP_001191178.1), Pr5HTR2C (XP_022122944.1), Ba5HTR2C (XP_023955125.1), Rn5HTR5B (P35365), Mm5HTR5B (P31387), Hs5HTR5A (NP_076917.1), Rn5HTR5A (P35364), Mm5HTR5A (P30966), Hs5HTR3C (NP_570126.2), Hs5HTR3E (NP_001243542.1), Hs5HTR3D (NP_001157118.1), Hs5HTR3B (NP_006019.1), Rn5HTR3B (NP_071525.1), Hs5HTR3A (AP35868.1), Cp5HTR3A (O70212), Rn5HTR3A (NP_077370.2), Mm5HTR3A (P23979). The phylogenetic tree was constructed using neighbor-joining method. Bootstrap values on branch nodes were obtained after 1,000 repetitions. (b) Amino acid sequence alignment of Se-5HTR with orthologous receptors from Homo sapiens (Hs-5HTR7: P34969), Drosophila melanogaster (Dm-5HTR7: NP_524599.1), Manduca sexta (Ms-5HTR7: AGL46976.1), and Pieris rapae (Pr-5HTR7: AMQ67549.1). Identical residues among these five sequences are illustrated as white letters against black. Dashes within sequences indicate gaps introduced to maximize homology. Putative seven transmembrane domains (TM1-TM7) are shown as blue bars. Potential N-glycosylation sites (red triangle), potential phosphorylation sites for protein kinase A and/or C (red asterisk), potential residue to interacts with 5-HT amino group (black closed circle) and 5-HT hydroxyl group (black asterisk), potential disulfide bond groups (red down arrow), and potential post translational palmitoylation sites (green triangle) are indicated. Overbars indicate unique motif to aminergic receptor, agonist mediated sequestration and resensitization motif, and PDZ-domain binding motif, respectively. Conserved domains were determined using InterPro tool (https://www.ebi.ac.uk/interpro/) and Prosite (http://prosite.expasy.org/) whereas other residues and motifs were predicted using several tools from DTU bioinformatics (www.cbs.dtu.dk/services/).