Figure 1

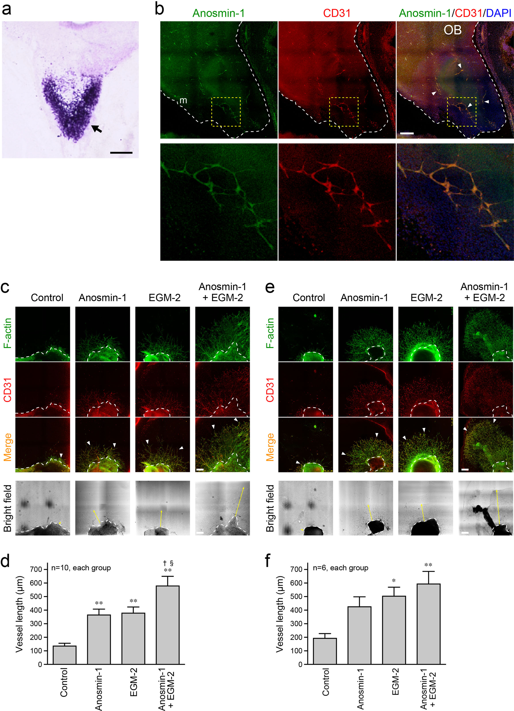
Localization of anosmin-1 in chick embryonic OB and angiogenic activity of anosmin-1 in tissue culture. (a) The expression of anosmin-1 mRNA in chick embryonic OB. Coronal OB section of the chick embryo at E10 was hybridized with the ANOS1 antisense RNA probe. The mitral cell layer was strongly labeled (arrow). Scale bar: 200 μm. (b) Immunohistochemical analysis of OB in the chick embryo at E10. Frozen sections of OBs were stained with the anti-anosmin-1 (green) and anti-CD31 (red) Abs. White dotted lines indicate the inner area of OB, and yellow dotted squares are the regions that are magnified and shown below. m: the mitral cell layer of OB. Arrowheads: colocalization of the signals for anosmin-1 and CD31. Scale bar: 200 μm. (c–f) Tissue culture of OB (c) and pulmonary artery (e) from the chick embryo at E11 and E12, respectively. The OB and pulmonary artery specimens in the culture media were treated with anosmin-1 and/or EGM-2 or without supplements (Control) for 3 days, followed by staining with phalloidin for F-actin (green) and with the anti-CD31 Ab for endothelial cells (red). Arrowheads indicate the sprouting vessel-like structures, and dotted lines indicate OB (c) and pulmonary artery (e). Yellow arrows in the bright field indicate the stretch of vessel-like structures. Scale bars: 250 μm. Graphs indicate the lengths of sprouting vessel-like structures from OB (d) or pulmonary artery (f). *P < 0.05 and **P < 0.01 vs. Control; †P < 0.05 vs. anosmin-1; §P < 0.05 vs. EGM-2.