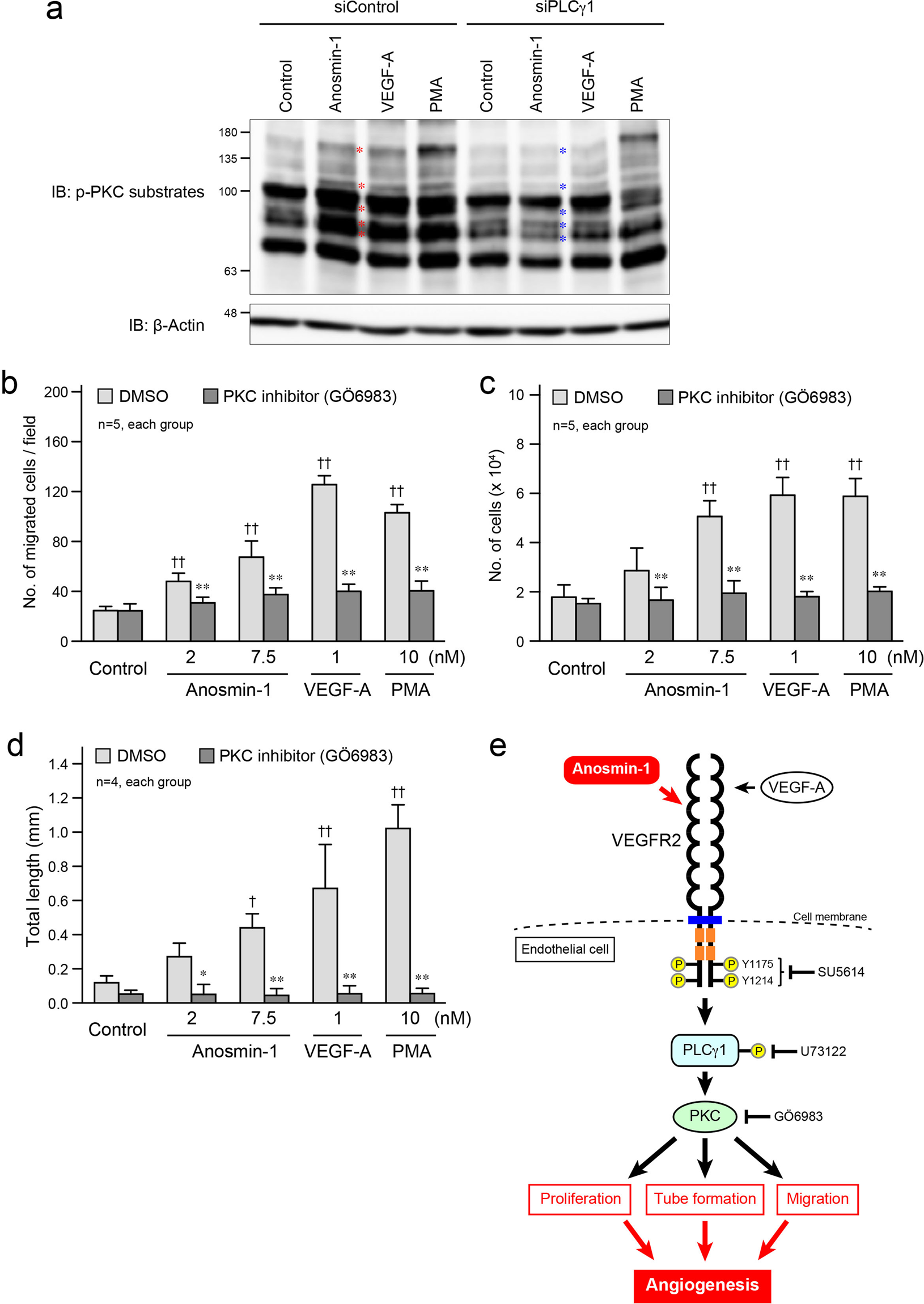
Figure 7

Anosmin-1-induced activation of PKC and its involvement in tube formation. (a) Phosphorylation of PKC substrates by anosmin-1. After incubation with 10 nM siPLCγ1 or siControl for 2 days, starved HUVECs were treated with 7.5 nM anosmin-1, 1 nM VEGF-A, 10 nM PMA, or without reagents (Control) for 10 min. PMA was used as a positive control for the PKC activator. Cell lysates were analyzed by western blotting with the anti-phospho-PKC substrates and anti-β-actin Abs. Red asterisks indicate the bands for which the density was increased by anosmin-1 treatment, compared with those in the control lane. Blue asterisks indicate the bands for which the density was attenuated, compared with those of the siControl-treated samples. (b–d) Suppression of the anosmin-1-induced cell migration (b), proliferation (c), and tube formation (d) by the PKC inhibitor. (b) HUVECs were seeded in the upper compartment and were treated with the indicated concentrations of anosmin-1, VEGF-A, or PMA in the presence of PKC inhibitor (10 μM GÖ6983) or 0.1% DMSO. The cells that moved into the lower chamber were counted in five different microscopic fields. (c) Starved HUVECs were treated with the indicated concentrations of anosmin-1, VEGF-A, or PMA in the presence of PKC inhibitor (10 μM GÖ6983) or 0.1% DMSO. After the incubation, the number of cells in the culture dishes was counted. (d) bEnd3 cells were seeded onto a Matrigel-coated 24-well plate, and were treated with the indicated concentrations of anosmin-1, VEGF-A, or PMA. At the same time, PKC inhibitor (10 μM GÖ6983) or 0.1% DMSO was added. Total length of the formed tubes was quantified and is summarized in the graph. *P < 0.05 and **P < 0.01 vs. DMSO; †P < 0.05 and ††P < 0.01 vs. Control. (e) Schematic representation of this study. Anosmin-1 directly binds to VEGFR2 and activates it. Then, the PLCγ1–PKC pathway is activated in anosmin-1-induced angiogenesis.