Figure 5
From: In vivo analysis of FANCD2 recruitment at meiotic DNA breaks in Caenorhabditis elegans

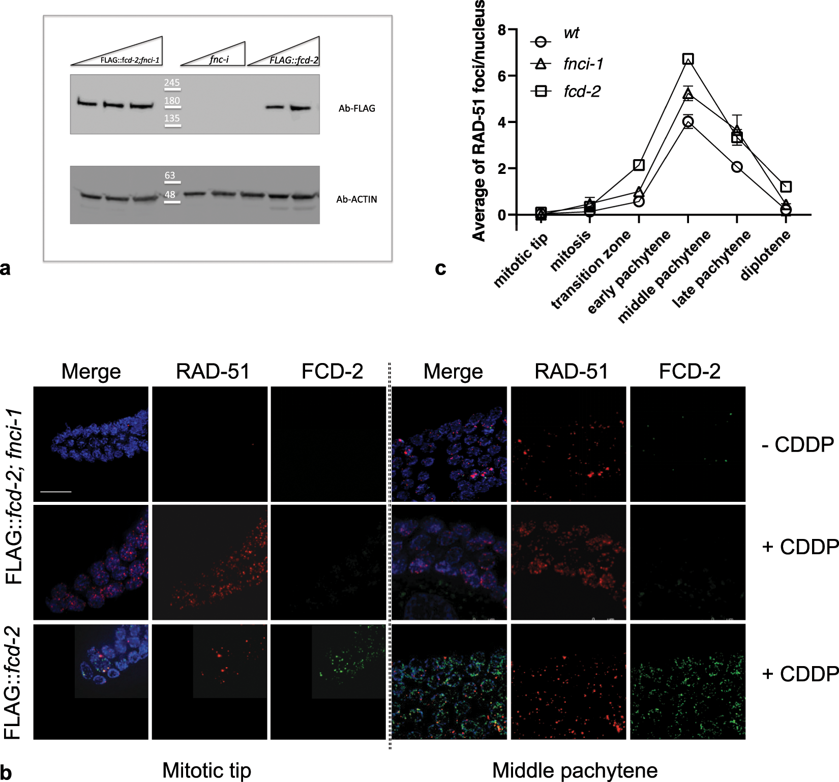
Loading of FCD-2 on chromosomes is FNCI-1-dependent. (a) Western blot analysis of increasing amounts of protein extracts prepared from FLAG::fcd-2; fcni-1, fnci-1, FLAG::fcd-2 strains. The same filter was probed with antibodies against the indicated proteins. The panel shows different parts of the same filter probed with indicated antibodies. Anti -Actin was used as loading control. Data presented are representative of at least three independent experiments performed. (b) Representative images of the Mitotic tip and Middle pachytene nuclei in indicated genotypes co-stained with anti-FLAG antibody (green), anti-RAD-51 (in red) and DAPI (blue), under indicated conditions. Bar, 10 μm. (c) Quantification of RAD-51 foci in the indicated genotypes. The y-axis represents the average of RAD-51 foci per nucleus. The x-axis represents the position (zone) along the germline. An average of 90 nuclei for each gonad region were scored for each genotype. Error bars correspond to SEM calculated from at least three independent experiments.