Figure 2
From: BAD sensitizes breast cancer cells to docetaxel with increased mitotic arrest and necroptosis

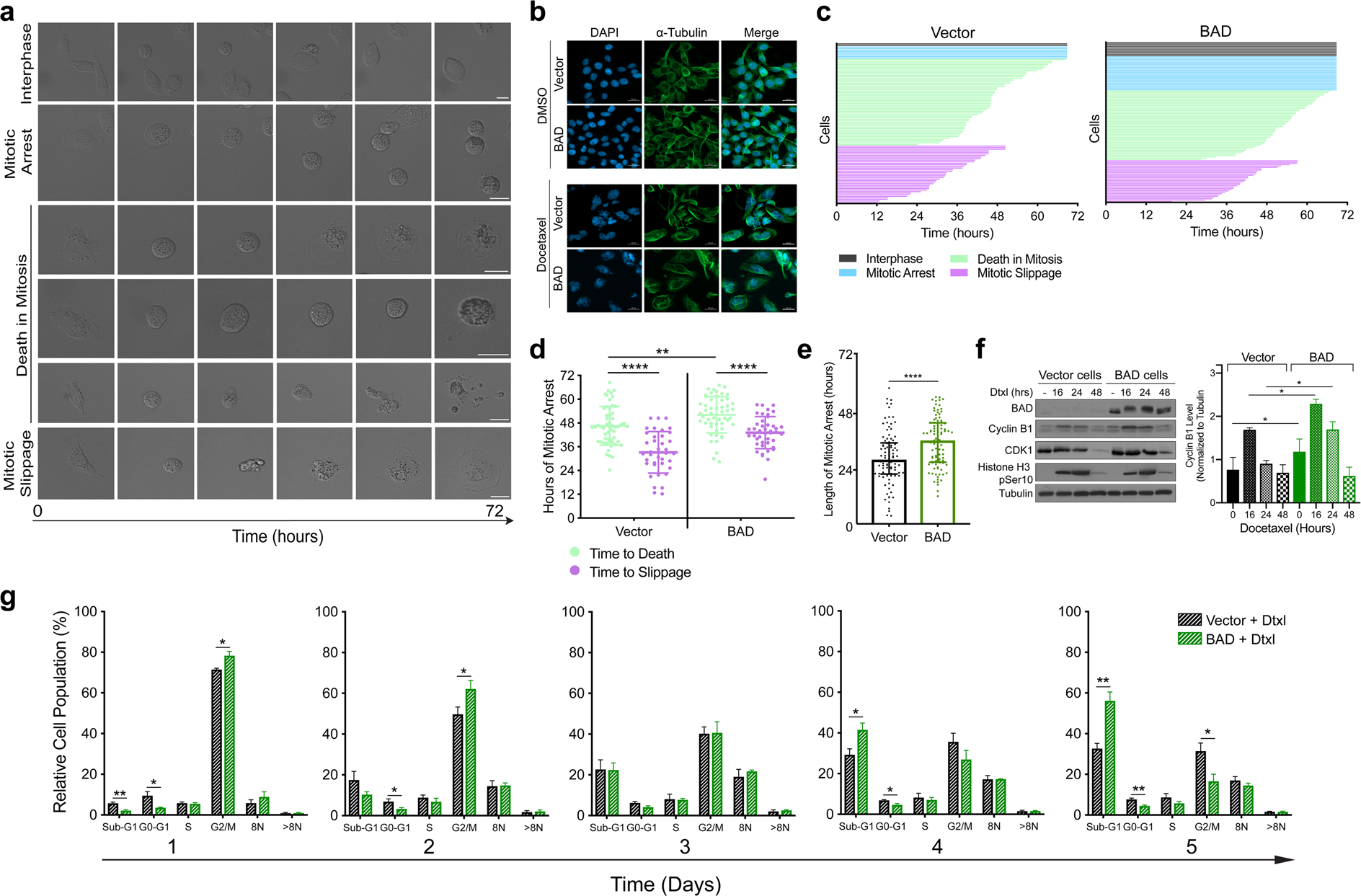
BAD increases length in mitotic arrest with docetaxel treatment. (a) Representative cell fates of MDA-MB-231 cells expressing vector or BAD treated with 125 nM docetaxel for 72 hours. Scale bar = 20 μM. (b) Immunofluorescence images taken 48 hours after docetaxel treatment and stained with DAPI and α-Tubulin. Scale bar = 20 μM. (c) Cell fates of cells treated with docetaxel for 72 hours. Each horizontal line represents an individual cell. Line endpoint represents the time at which the indicated cell fate occurred. (d) Scatter-plot representation of individual cell which either slipped or died in mitosis, and the corresponding hours of mitotic arrest. Median and interquartile range are shown. Mann-Whitney statistical test. (e) Length of mitotic arrest for all cell fates. Mann-Whitney statistical test. (f) Cells were treated with 125 nM docetaxel for 16, 24, or 48 hours. DMSO control treatment was for 48 hours. Right: Quantification of cyclin B1 levels normalized to tubulin. Student’s t-test; n = 3. (g) Cell cycle phases of docetaxel treated cells were analyzed daily for 5 days with PI staining and flow cytometry. Student’s t-test; n = 3.