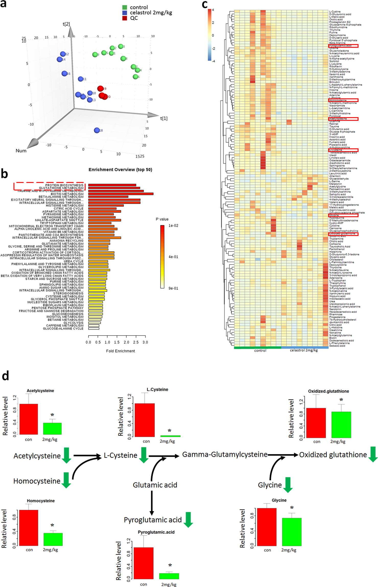
Figure 2

Cysteine metabolism was the key changed metabolism after celastrol treatment. (a) 3D PCA model showed good separation between control and celastrol-treated group in vivo. (b) Pathway enrichment analysis of the metabolomics data in vivo. The red indicated significant enriched pathways. (c) Heatmap of the metabolomics data in vivo. The metabolites in the red boxes were related to cysteine metabolism. (d) Cysteine metabolism alteration after celastrol treatment in HL-60 cells in vivo. Green arrows indicates decrease in vivo. The bar chart shows the statistical results from in vivo study. *p < 0.05 when compared with control.