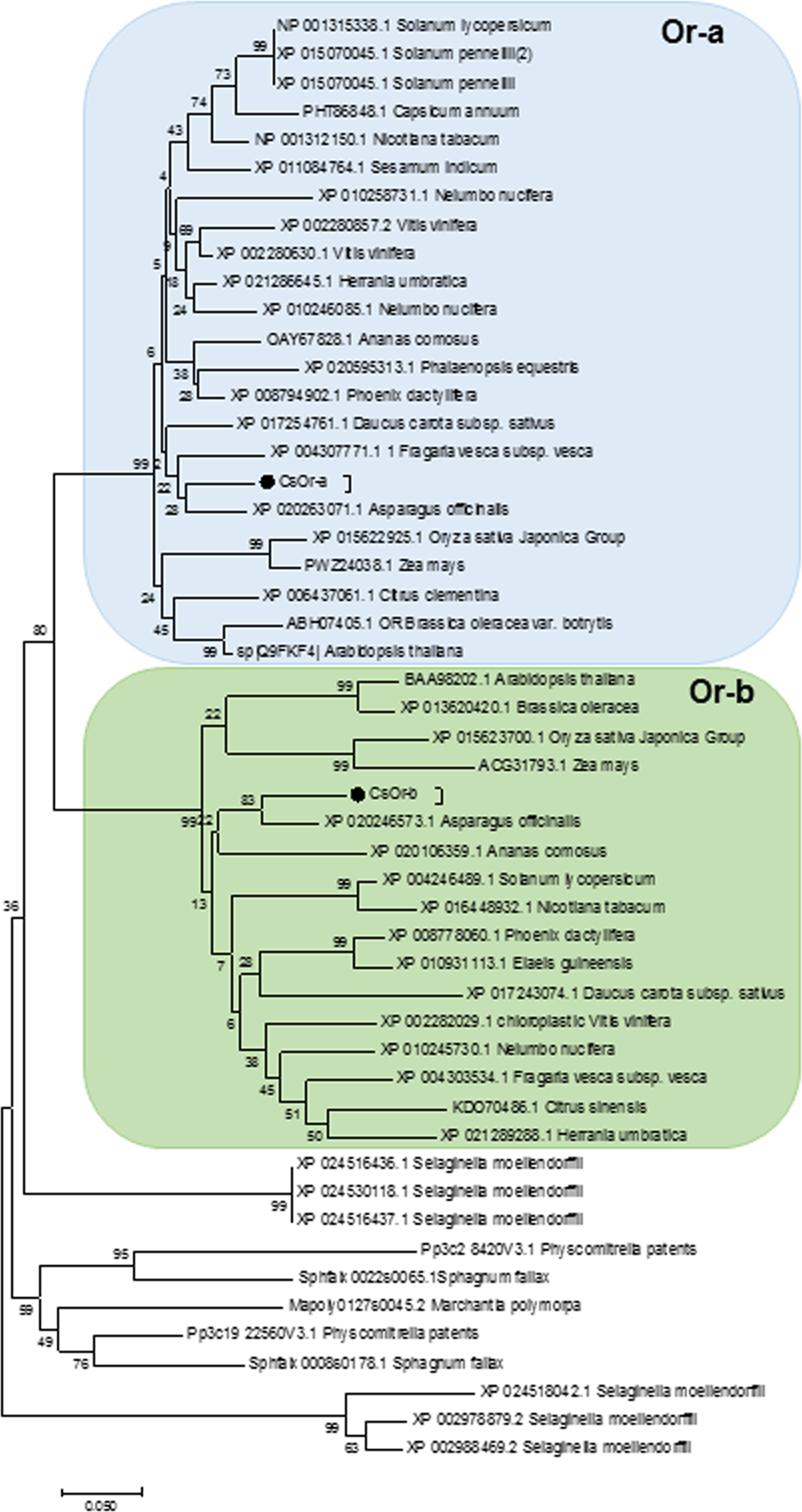
Figure 2
From: Differential interaction of Or proteins with the PSY enzymes in saffron

Phylogenetic analyses Or sequences identified in saffron. Dendogram of CsOr-a and CsOr-b amino acid sequence with Or proteins from different plants species. The blue and green background contain the clusters including Or-a and Or-b sequences.