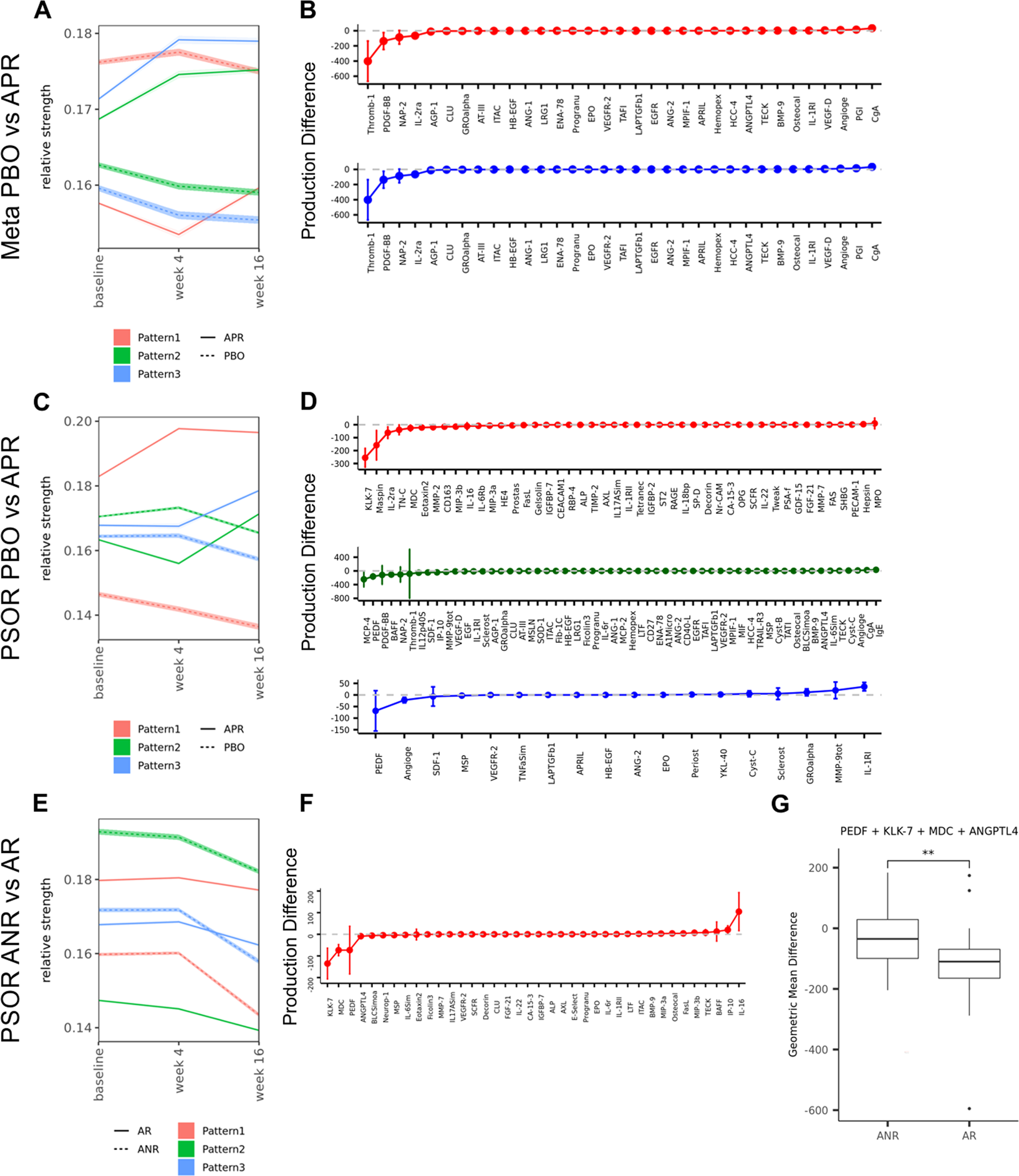
Figure 3
From: Large-scale Analyses of Disease Biomarkers and Apremilast Pharmacodynamic Effects

CoGAPS patterns across comparisons (A,C,F) and the associated analytes (B,D,G). The color of analytes and patterns is matched in each study. PSOR- psoriasis cohort; PBO - placebo treatment arm; APR - apremilast treatment arm; ANR - apremilast non-responders; AR - apremilast responders; Meta - meta-analysis on pooled data from all three diseases: ankylosing spondylitis, psoriasis and psoriatic arthritis. (G) Geometric mean declines of PEDF, KLK-7, MDC, and ANGPTL4 (weeks 4 and 16) between apremilast non-responders and responders (**denotes p < 0.05).