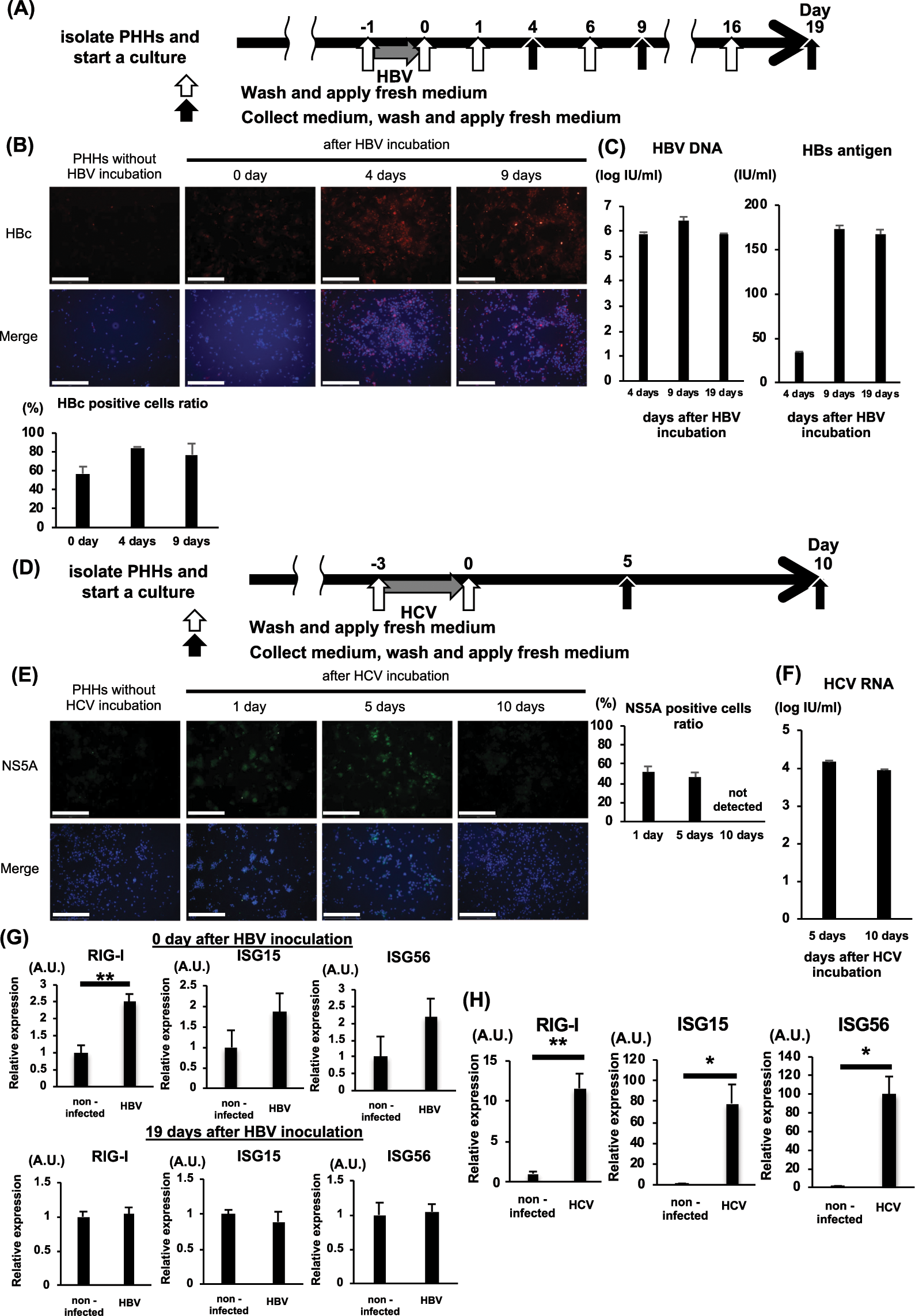
Figure 1

HBV or HCV infection of primary human hepatocytes from chimeric mice. Primary hepatocytes from chimeric mice were incubated with HBV (500 GEq/cell) for 1 day or with HCV (50 MOI) for 3 days. (A) Schematic of the HBV experimental procedure. (B) Representative pictures of immunofluorescent staining to determine HBc- and HBc-positive cell ratios on the indicated day (n = 4) The white bar in the pictures is a scale bar indicating 500 µm. (C) HBV DNA and HBs antigen in 3-day cultured medium (n = 4). (D) Schematic of the HCV experimental procedure. (E) Representative pictures of immunofluorescent staining to determine NS5A- and NS5A-positive cell ratios on the indicated day (n = 4). The white bar in the pictures is a scale bar indicating 500 µm. (F) HCV RNA in 5-day cultured medium (n = 3). (G) mRNA expression levels of RIG-1, ISG15 and ISG56 0 day and 19 days after HBV incubation (n = 4). (H) mRNA expression levels of RIG-1, ISG15 and ISG56 after HCV inoculation (n = 4). *p < 0.05, **p < 0.01, HBV-infected cells or HCV-infected cells vs. non-infected cells (PHHs infected with neither HBV nor HCV).