Figure 3
From: Functional properties of human platelets derived in vitro from CD34+ cells

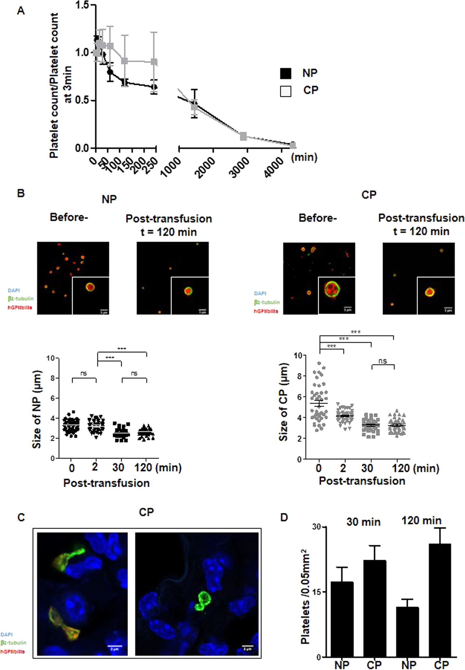
Functionality of cultured platelets. (A) Platelet recirculation mouse model. Cultured- or Native- platelets (1.108) were transfused into NSG mice pretreated with clodronate liposomes. Blood samples were drawn prior to and at different time points over 72 h following transfusion. Human platelets were detected and counted by flow cytometry. Native platelets decreased linearly over time whereas Cultured platelets reached a plateau 15 min after injection and remained constant for at least 2 h, to progressively decrease and disappear completely after 3 days. Mean of 5 independent experiments. (B) Platelet size. Native platelets and Cultured platelets were examined by confocal microscopy prior to and 120 min after infusion into NSG mice. Washed platelets were cytospun, immobilized on poly-L-lysine and incubated with antibodies against β1-tubulin (green) and human GPIIb-IIIa (red). Scale bar = 1 µm (upper panels). Dot plots represent the diameter of Native platelets or Cultured platelets on confocal images at different time points following infusion of human platelets (lower panels). (C) Representative confocal images of lung cryosections from NSG mice infused with Cultured platelets. The lungs were removed 30 or 120 min after transfusion, embedded in a cryogenic gel and stained with antibodies against β1-tubulin (green) and GPIIb-IIIa (red). Cultured Platelets were more amenable to remodeling than Native platelets. (D) Bar graphs represent the quantification on confocal images of platelet remodeling (twisted microtubules) in the lungs of NSG mice infused with Native platelets or Cultured platelets. Values are the mean ± SEM in 3 separate experiments.