Figure 6
From: Tannic acid inhibits lipid metabolism and induce ROS in prostate cancer cells

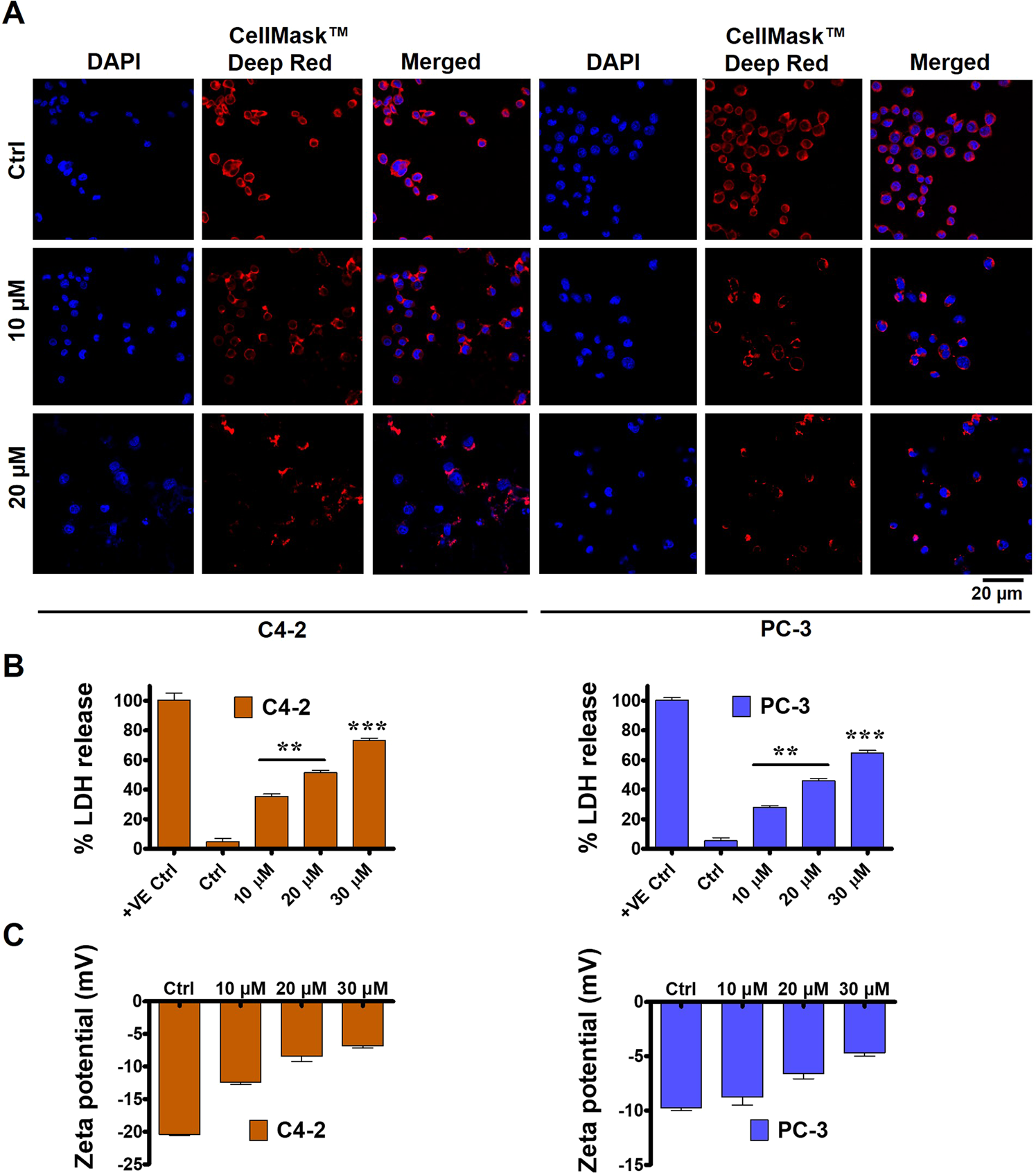
Effect on plasma membrane integrity on prostate cancer cells with TA treatment were determined. (A) Immunofluorescence showing plasma membrane of PCa (C4-2 and PC-3) cells were severely affected in a dose dependent fashion with TA treatment as shown by plasma membrane stain, CellMask Deep Red. (B) Lactate dehydrogenase (LDH) levels as measured using CytoTox-ONE Homogenous Membrane Integrity Assay kit (Promega) were used to study the effect of TA on PCa membrane, demonstrating levels for damaged membrane with TA exposure and eventually leading to PCa cell death. (C) Zeta potential measurements were used to assess the surface charge of PCa cells after 10, 20, and 30 µM TA treatment, showing that TA induces cell death by neutralizing the negatively charged functional membrane. Data presented as mean ± standard error of the mean (n = 3). ** and *** represent level of significance with P (<0.01 and 0.001) with respect to control.