Figure 4
From: ISOGO: Functional annotation of protein-coding splice variants

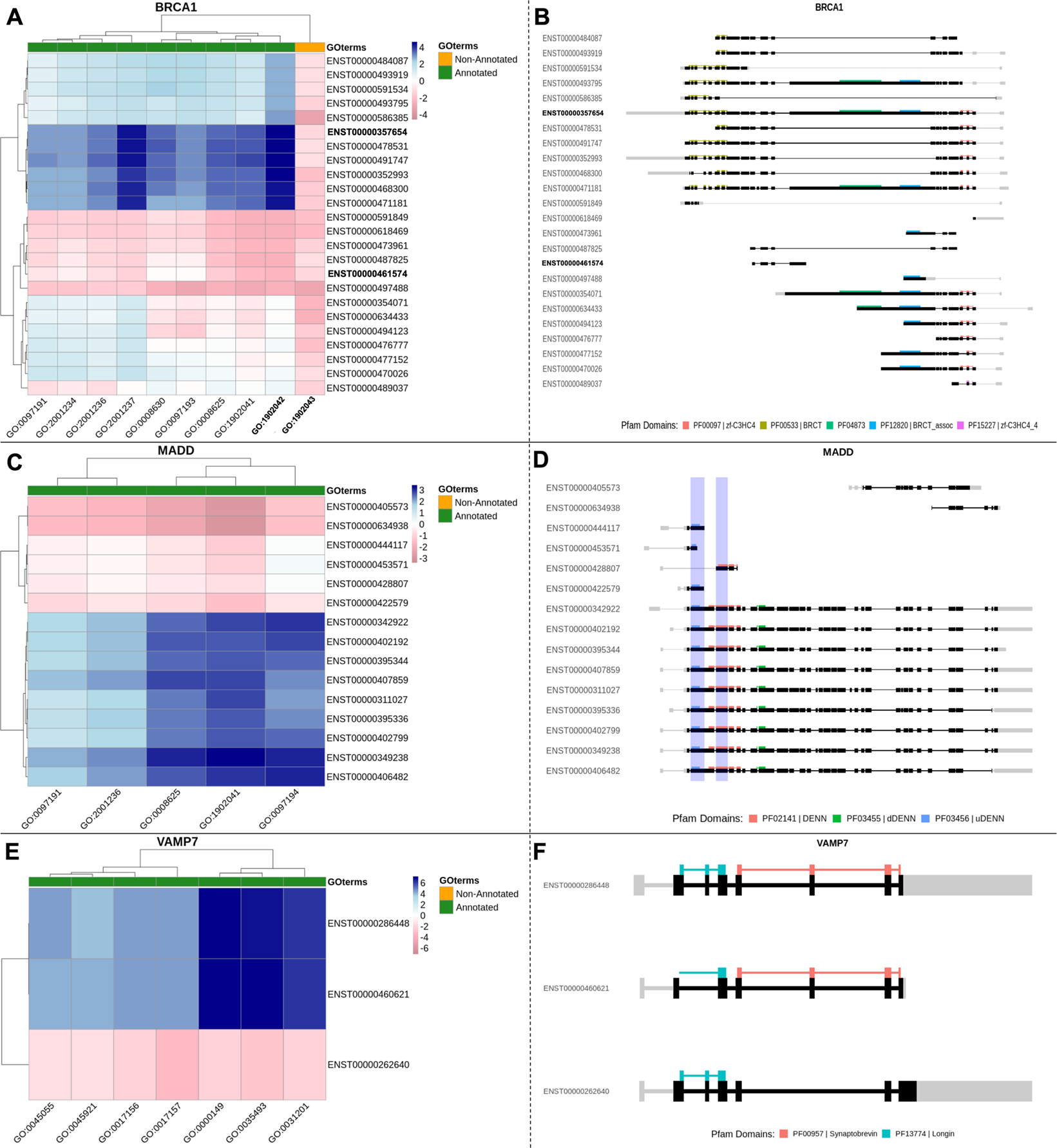
Panels (A,C,E) show heatmaps of the difference between the ISOGO and the expected logits of an isoform having a function, where larger values are represented in blue and smaller values in red. The x-axis of each heatmap picture displays the corresponding studied functions for each gene (Table S2). The functions are related to apoptosis in the case of BRCA1 and MADD -panels (A,C)- and related to exocytosis and SNARE machinery in the case of VAMP7 (panel E). Annotated and non-annotated functions are marked in green and orange respectively on the top of each heatmap. Panels (B,D,F) show the isoform structure and position of protein domains for BRCA1, MADD and VAMP7 respectively. Coding regions are marked in black while 5′ UTR and 3′UTR are colored in grey. Panels (C,D) show that isoforms that include both exons 13 and 16 -shaded blue- have larger logit for the GO functions. Panels (E,F) show that alternative splicing in VAMP7 changes the functions of SNARE machinery and exocytosis.