Figure 2
From: Multi-omics characterization of a diet-induced obese model of non-alcoholic steatohepatitis

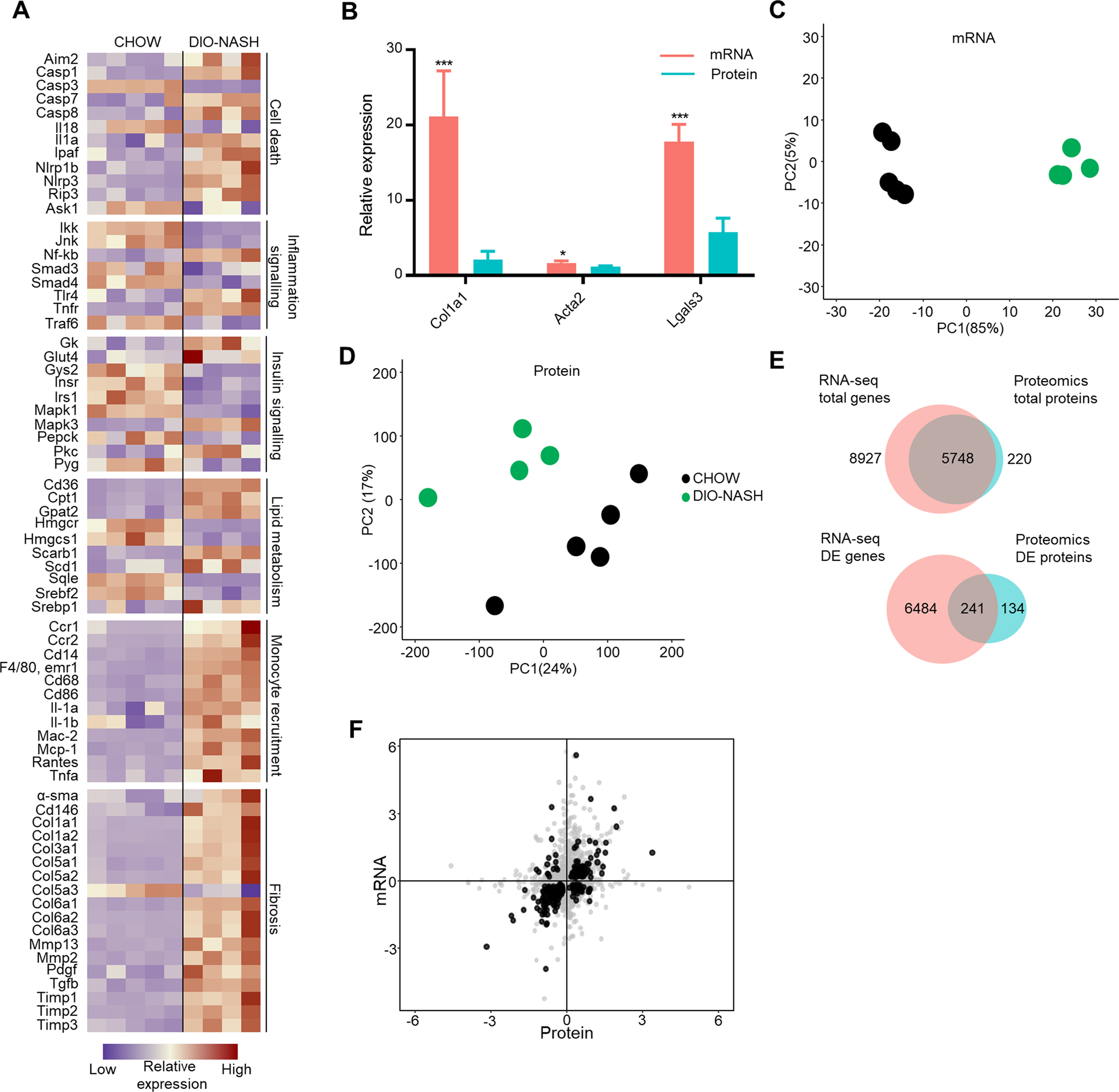
Model validation using transcriptomics and proteomics. (A) mRNA expression of genes (prototypical gene nomenclature) associated with NASH development in chow and DIO-NASH mice. (B) mRNA expression and protein abundance of histological markers Col1a1, α-SMA and Lgals3. (C,D) Principal component analysis (PCA) of the 500 most variable genes (C) and proteins (D). (E) Venn diagram showing total number of identified genes (red) and proteins (blue), the total amount of differentially expressed (DE) genes and proteins and the overlap between total number of identified and DE genes and proteins. (F) Correspondence between mRNA and protein expression. Black dots represent common differentially expressed genes and proteins (adjusted p < 0.05). In panel (A), data is presented as standardized relative expression. In panel (B), data is presented as fold change of mean of n = 4-5 ± SEM (DIO-NASH/CHOW) (relative expression). * adjusted p < 0.05, ** adjusted p < 0.01, *** adjusted p < 0. 001 vs. CHOW. In panel (F), data is presented as log2 fold change (DIO-NASH/CHOW). For all panels (A–F), n = 4-5.