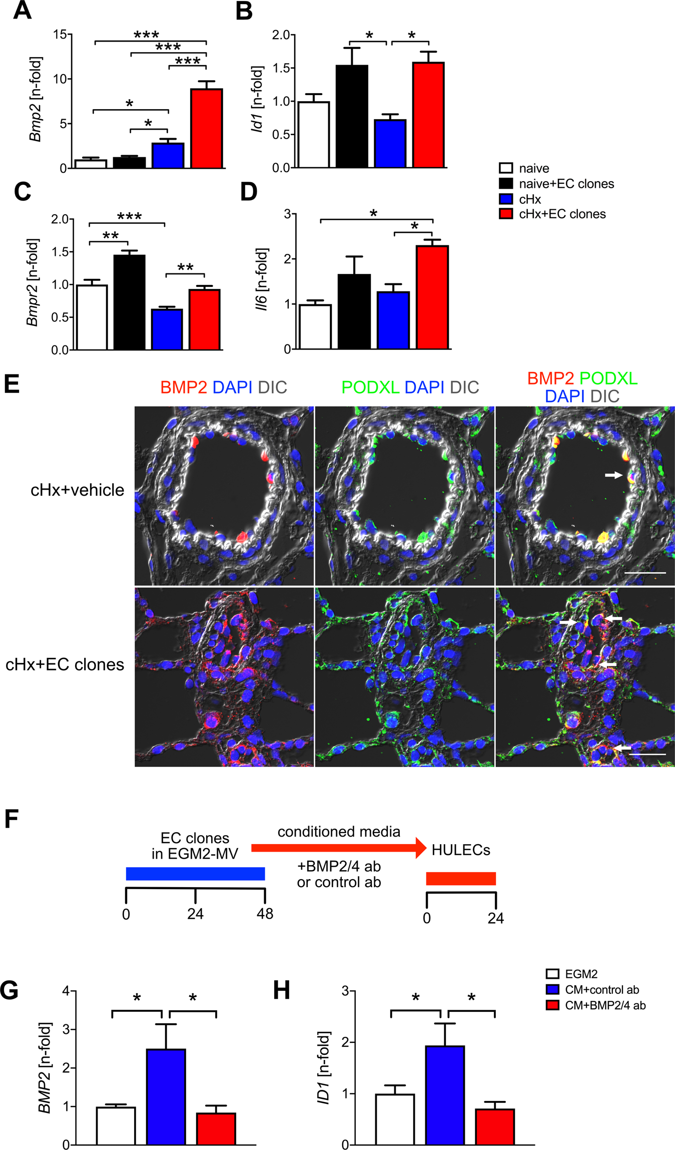
Figure 7

Lung tissue expression of genes with relevance to BMP pathway, inflammation and PAH pathogenesis after transplantation of EC clones. mRNA expression (qRT-PCR) of (A) Bmp2, (B) Id1, (C) Bmpr2, (D) Il6 after EC clone transplantation compared with chronic hypoxia or normoxia and vehicle. n = 3 per group. (E) Localization of BMP2+ PODXL+ cells (BMP2+ ECs) in the pulmonary arteries of cHx+vehicle and cHx+EC clones rats. BMP2 is shown in red pseudocolour, and PODXL is shown in green pseudocolour. Whereas normal rat lung contains multiple BMP2+ ECs (one representative cell is indicated by an arrow) and multiple BMP2− ECs, accumulation of BMP2+ ECs is vastly increased in cHx + EC clones rats, and multiple BMP2+ ECs are found in occlusive pulmonary arterial lesions (arrows). This staining includes no GFP stained cells and only demonstrates the increase in BMP2+ ECs after EC clone transplantation. Scale bar: 25 μm. Nuclear staining with DAPI (blue pseudocolour). (F) Diagram of the experimental approach for in vitro experiments. First, rat CD117+ EC clones were cultured for 48 h in EGM-2MV medium. Then, this conditioned media (CM) was transferred after addition of anti-BMP2/4 antibody (ab) or control ab to HULECs. After 24 h, HULECs were removed for gene expression analysis. (G,H) mRNA expression of BMP2 (G), and ID1 (H) in HULECs after 24 h exposure to media conditioned for 48 h by rat lung CD117+ EC clones. n = 9–12 per group. *P < 0.05, **P < 0.01, ***P < 0.001.