Figure 3

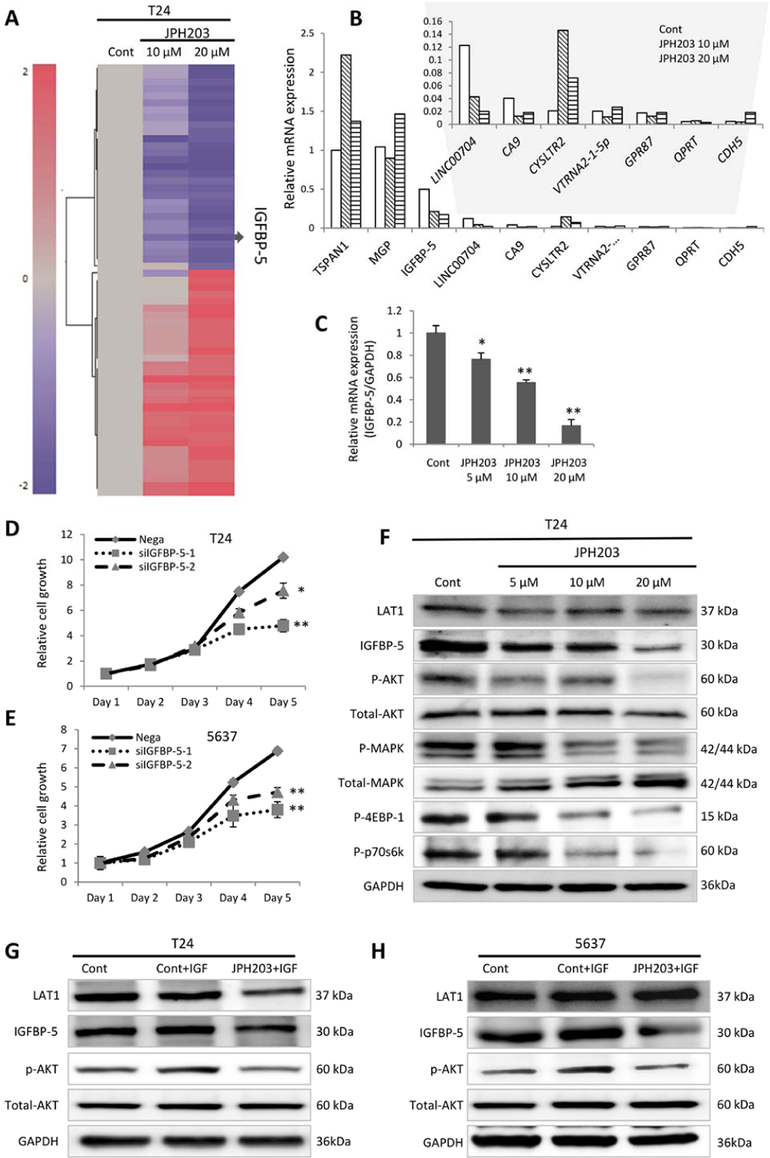
Identification of IGFBP-5 as a target of JPH203 by RNA-seq analysis. The heat map was generated based on genes changed by JPH203 treatment (10 and 20 µM) (A). JPH203 concentration-dependent effect on candidate genes was assessed by real-time PCR (B). JPH203 concentration-dependent suppression of IGFBP-5 was confirmed by real-time PCR (C). SiIGFBP-5 inhibited BC cell proliferation (D and E). After 72 h, JPH203 treatment (5, 10, and 20 µM) inhibited phosphorylation of AKT, MAPK, 4EBP-1 and p70s6k (F). The addition of insulin-like growth factor 1 (IGF-1) increased phosphorylated AKT expression, while JPH203 inhibited AKT phosphorylation (G and H). In all panels, Cont indicates DMSO only, and nega indicates negative siRNA control only. Data represent three independent experiments with similar results. P-values were calculated by the Mann–Whitney U-test. *P < 0.05, **P < 0.01.