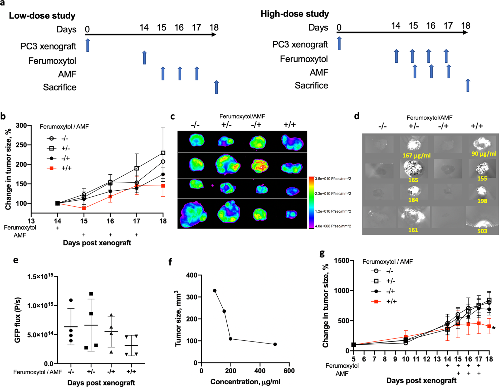
Figure 4

Ferumoxytol and hyperthermia treatment on subcutaneous PC3 xenografts. (a) Schematics of single, low-dose and multiple, high-dose study design are shown. Single, low-dose ferumoxytol study (b–f): (b) mice were assigned to four cohorts (−/−, +/−, −/+, +/+ of ferumoxytol/AMF) for the combination of ferumoxytol (5 mg/ml, 25 μl) and AMF treatments (n = 4). Tumor size was measured daily during ferumoxytol/AMF treatments. (c) PC3 tumors were harvested on day 18 (24 h after the last AMF application), fixed, and imaged for GFP fluorescence to estimate PC3 tumor cell viability. (d) Immediately after ex vivo imaging of tumors by fluorescence, the same tumors were imaged by MR (parameters used were Multi-echo Gradient Echo, TE1/ΔTE: 3.9 ms/ 4.8 ms, voxel size: 0.2433 mm3, TR: 22.5 ms, flip angle: 150°) to estimate ferumoxytol amounts. Numbers in yellow indicate average ferumoxytol concentrations (μg/ml) within tumors. (e) Quantification of total GFP flux is shown for the tumors in the four different cohorts of the single, lose-dose ferumoxytol study. (f) Tumor size versus average ferumoxytol concentrations within tumor is plotted. Multiple, high-dose ferumoxytol study (g): mice were assigned to four cohorts (−/−, +/−, −/+, +/+ of ferumoxytol/AMF) for the combination of ferumoxytol (four cycles of 30 mg/ml at 25 μl) and AMF treatments (3 cycles; n = 4). By paired t-test for the measurements on days 16–18, *p < 0.05 for +/+ vs other controls.