Figure 1
From: MBSP1: a biosurfactant protein derived from a metagenomic library with activity in oil degradation

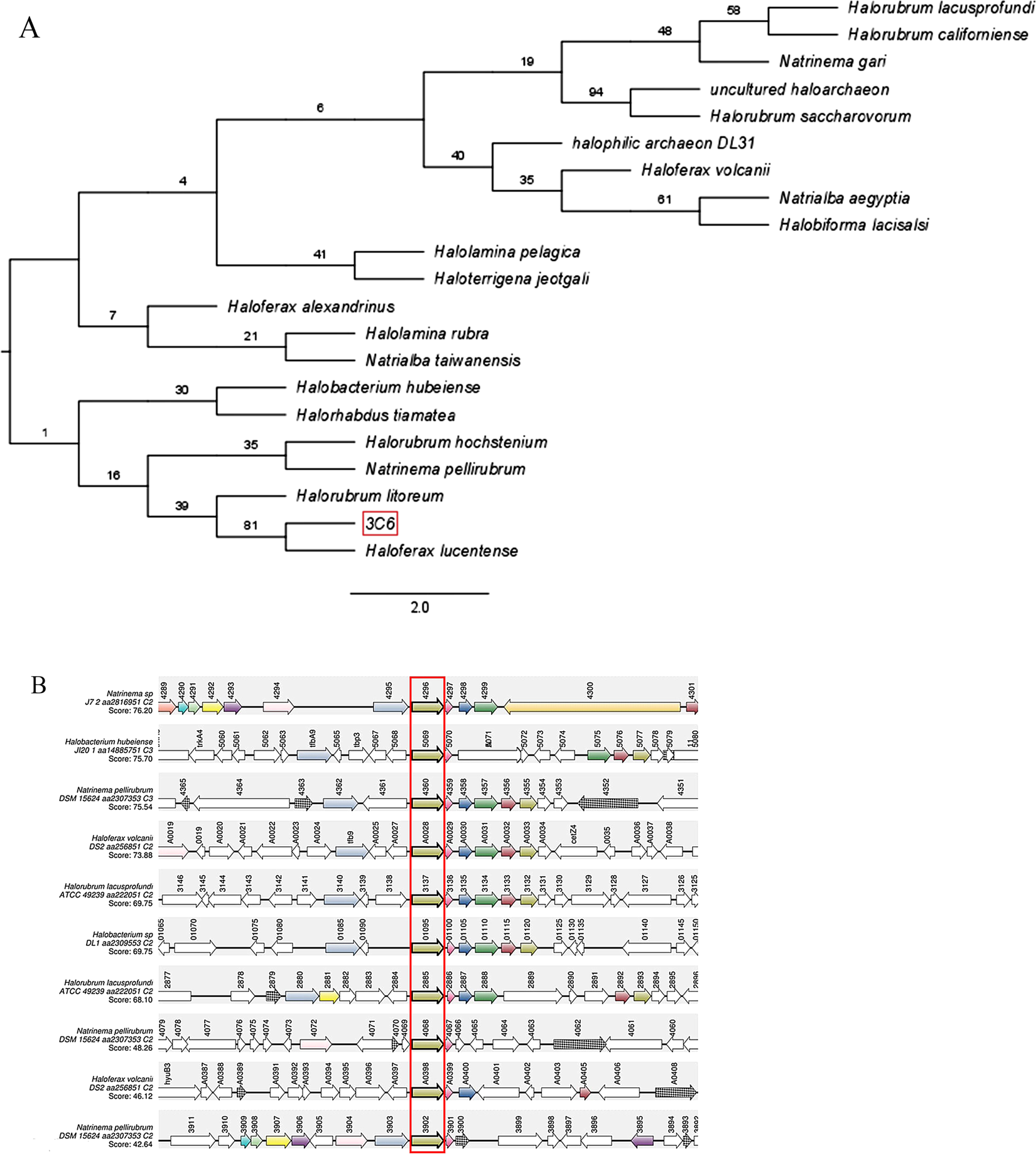
Identification of 3C6 clone (MBSP1): (A) Phylogenetic tree obtained from alignment by Neighbour-Joining method highlighting hypothetical protein and highest similarity with Haloferax lucentense proteins. The 3C6 ORF is highlighted in the red box; (B) Map obtained from Absynte tool displaying the conservation of genes between the species of Archaea. Gene corresponding to 3C6 protein homologs is drawn in red box in centre of map.