Figure 3
From: Active nuclear import of the deacetylase Sirtuin-2 is controlled by its C-terminus and importins

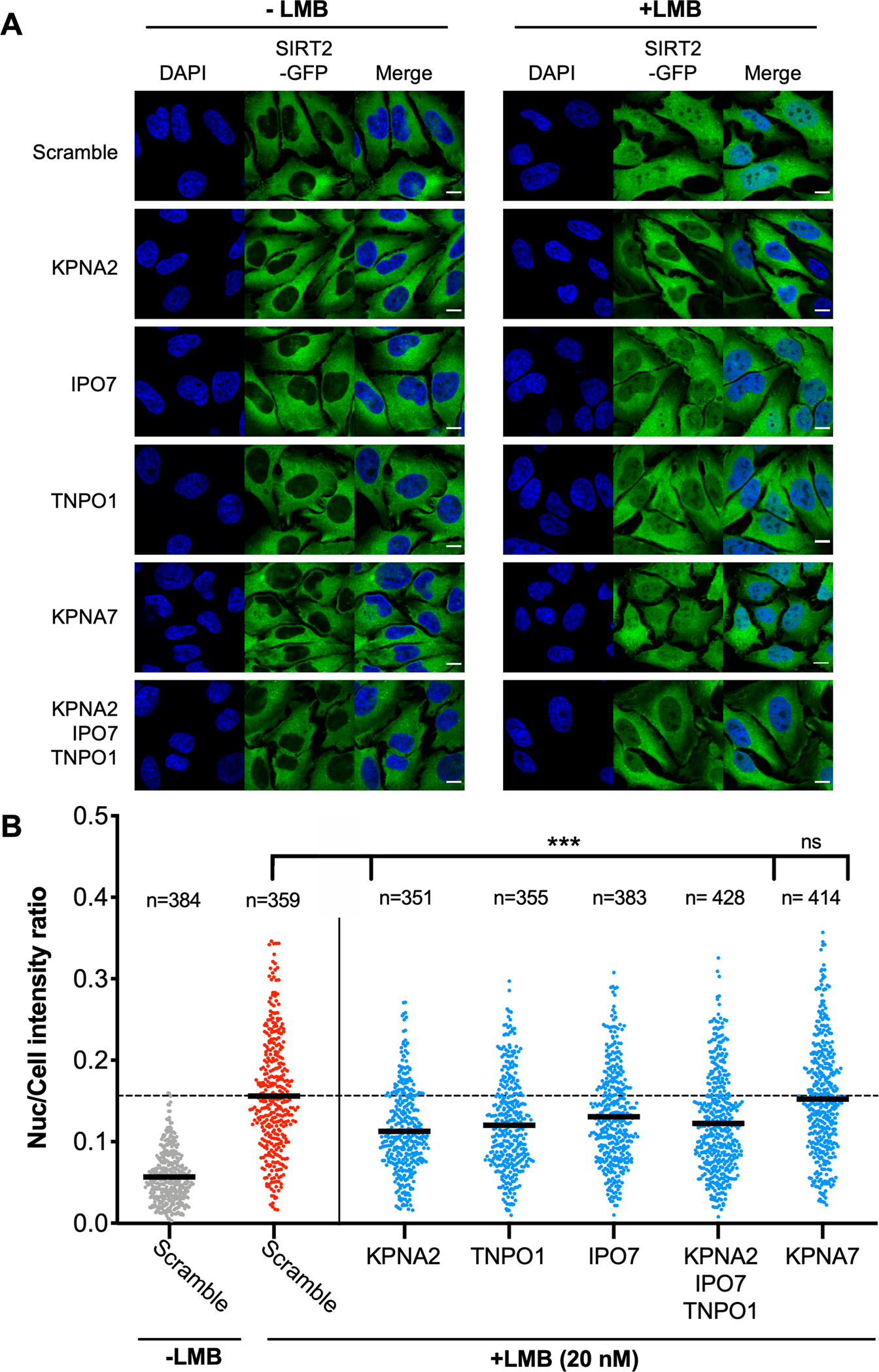
Importins KPNA2, TNPO1 and IPO7 mediated basal nuclear import of SIRT2. (A) Images of HeLa cells stably expressing SIRT-GFP (green) and transfected with stated siRNAs were left untreated or treated with LMB (20 nM) for 1 hour. Nuclei (blue) were stained using DAPI. Scale bar, 10 µm. (B) Graphs show nuclear: whole cell intensity ratio of SIRT2-GFP. Each data point represents a single cell measured from 3 independent experiments. Statistical significance was determined between importin siRNA treated (blue) and scrambled siRNA cells (red) treated with LMB as determined by one-way ANOVA with Dunnet correction for multiple comparisons ***p < 0.0001.