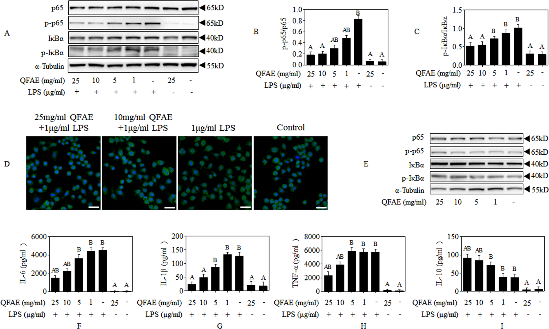
Figure 4

QFAE coordinates NF-κB signaling pathways in RAW 264.7 cells. (A) Protein expressions of total and phosphorylated p65 and IκBα in LPS-induced RAW 264.7 cells were measured by Western blot, and α-Tubulin was used as a loading control. (B,C) Relative protein expressions of p-p65/p65 and p-IκBα/IκBα in LPS-induced RAW 264.7 cells. (D) NF-κB subunit p65 localization was verified by immunofluorescence staining with p65 antibody (400 × magnification, 50 μm scale bar). (E) Protein expressions of total and phosphorylated p65 and IκBα in none-induced RAW 264.7 cells were measured by Western blot, and α-Tubulin was used as a loading control. (F–I) Effect of QFAE on cytokines of IL-6, IL-1β, TNF-α, and IL-10 in cell-free supernatant of LPS-induced RAW 264.7 cells. Data are presented as the means ± SEM, n = 5. AP < 0.05 compared with model control group; BP < 0.05 compared with blank control group.