Figure 2
From: Developing a xenograft model of human vasculature in the mouse ear pinna

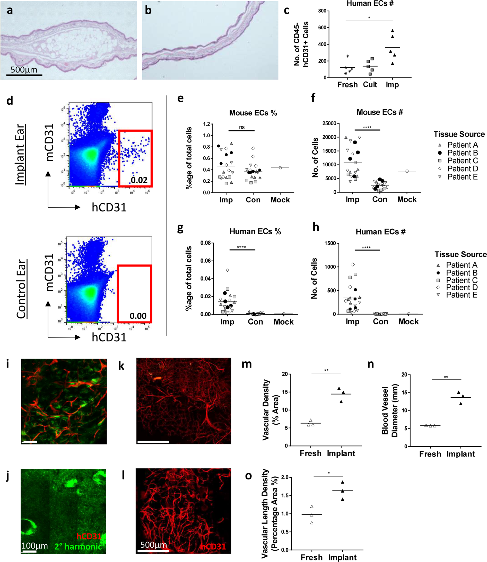
Human vasculature is retained in engrafted tissue. Analysis was performed on fresh, cultured and implanted human tissue to determine the effect of engraftment. Histological staining of the (a) implant and (b) control ear demonstrated that the human tissue survived implantation. (c) Flow cytometry was performed to determine the endothelial cell (EC) content of fresh, cultured (Cult) and implanted (Imp) tissue. n = 5 from five independent experiments. Each data point from implanted samples was pooled from 3–4 mice implanted with human tissue from the same source. Statistical analysis was performed using a Kruskal-Wallis test, *p < 0.05. (d–h) Flow cytometry was performed on implant (Imp), mock surgery (Mock) and control (Con) ears to examine the mouse and human ECs populations. 3–4 mice per group, five independent experiments. Statistical analysis was performed using a Wilcoxon test, ****p < 0.0001. (i) An intravenous injection of an anti-human CD31 antibody confirmed that the engrafted tissue contained human ECs and was perfused. (j) The control ear confirmed that the antibody was human specific. Tile scans were taken of (k) fresh and (l) implanted human tissue stained with an anti-human CD31 antibody. Images were centred on the core of the tissues but included most vessels on the periphery. The changes in the blood vessels were quantitatively measured using a Fiji plugin called Vessel Analysis which determined the (m) vascular density, and (n) vascular length density. Blood vessel diameters (o) were measured manually by counting five randomly selected blood vessels in five fields of view in each image. n = 3 from three independent experiments. Each data point from implanted samples was pooled from 2–3 mice implanted with human tissue from the same source. Statistical analysis was performed using an unpaired T test, *p < 0.05, **p < 0.01.