Figure 3
From: Developing a xenograft model of human vasculature in the mouse ear pinna

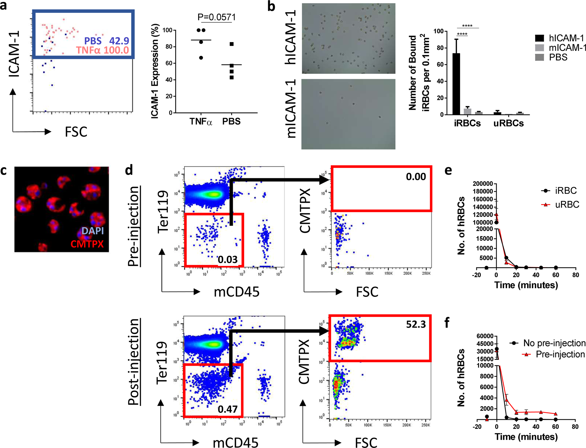
Tracking labelled red blood cells in vivo. (a) Human endothelial cell ICAM-1 expression was induced by intravenously injecting engrafted mice with human TNFα (5 μg/mouse) 6 hours before they were culled. Control mice received PBS alone. n = 4, one independent experiment. Statistical analysis was performed using a Mann-Whitney test, *p < 0.05. (b) The P. falciparum parasite, ItG, was shown to bind specifically to human recombinant ICAM-1 using in vitro binding assays. n = 3, one independent experiment. Statistical analysis was performed using a Two-Way ANOVA with Tukey’s multiple comparisons, ****p < 0.0001. (c) Infected and uninfected RBCs were labelled with CMTPX. (d–f) RBCs were injected intravenously into mice with human tissue implants and their depletion from the circulation was assessed by flow cytometry. The number of CMPTX labelled uninfected and infected RBCs was assessed without (e) and with (f) a pre-injection of unlabelled, uninfected RBCs. n = 4, one independent experiment.