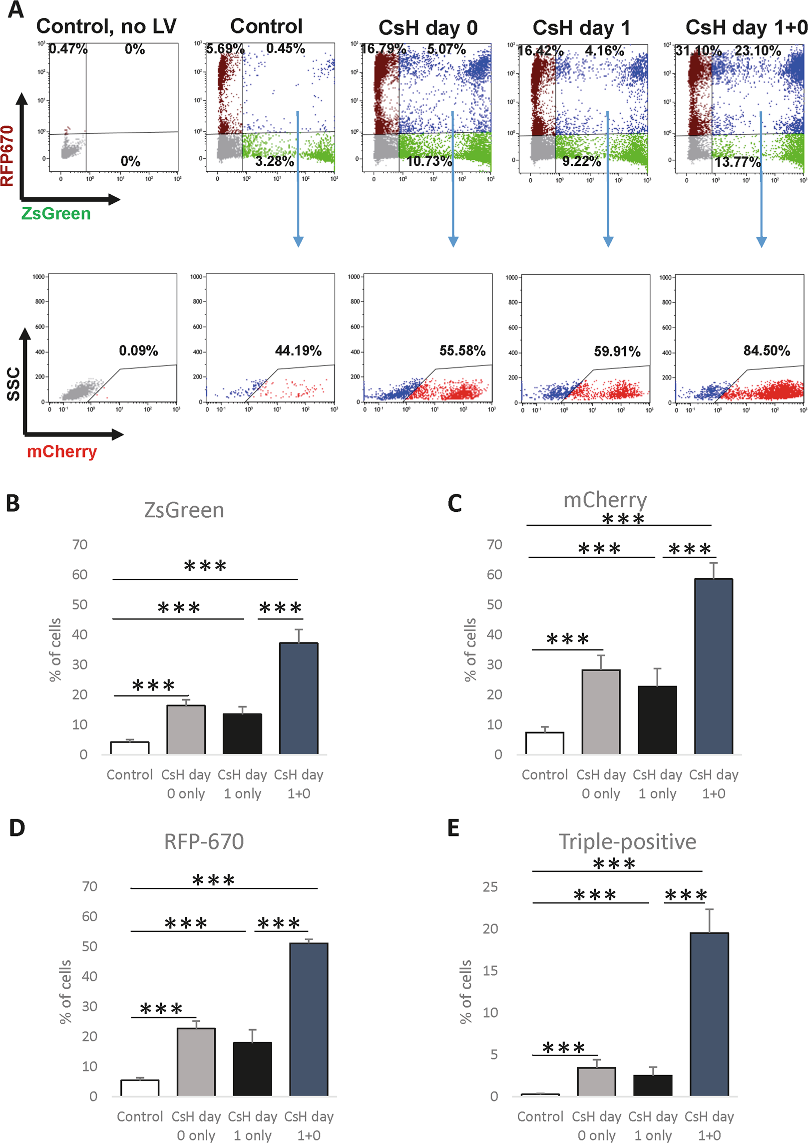
Figure 4

Additional preincubation with CsH further increases the efficiency of multi-vector transduction into primary murine GMPs. GMPs were sorted from murine BM, transduced with a mix of LVs designed to express ZsGreen, mCherry or RFP670 fluorescent reporters, and incubated in the presence of DMSO or CsH for 24 hours. Following the initial incubation, cells were exposed to the mixture of LVs encoding ZsGreen, mCherry or RFP670 fluorescent reporters and incubated with LVs and DMSO/CsH for an additional 24 hours. Cells were cultured for 6 days, and the percentage of cells expressing fluorescent reporters was determined using flow cytometry. (A) Representative FACS plots for reporter-derived fluorescence. ZsGreen and RFP670 were gated first (top plots), and then the expression of mCherry in the ZsGreen+RFP+ population was assessed (bottom plots). Data were collected from four independent experiments (n = 4), and triplicate technical replicates were used within the experiments. (B–E) Quantification of each single colour (B–D) and of the triple-transduced cells (E). MOI values: ZsGreen – 20, mCherry – 25, and RFP670–20. The results are presented as the means ± SDs. Statistical significance was calculated using an unpaired t-test. ***p ≤ 0.001.