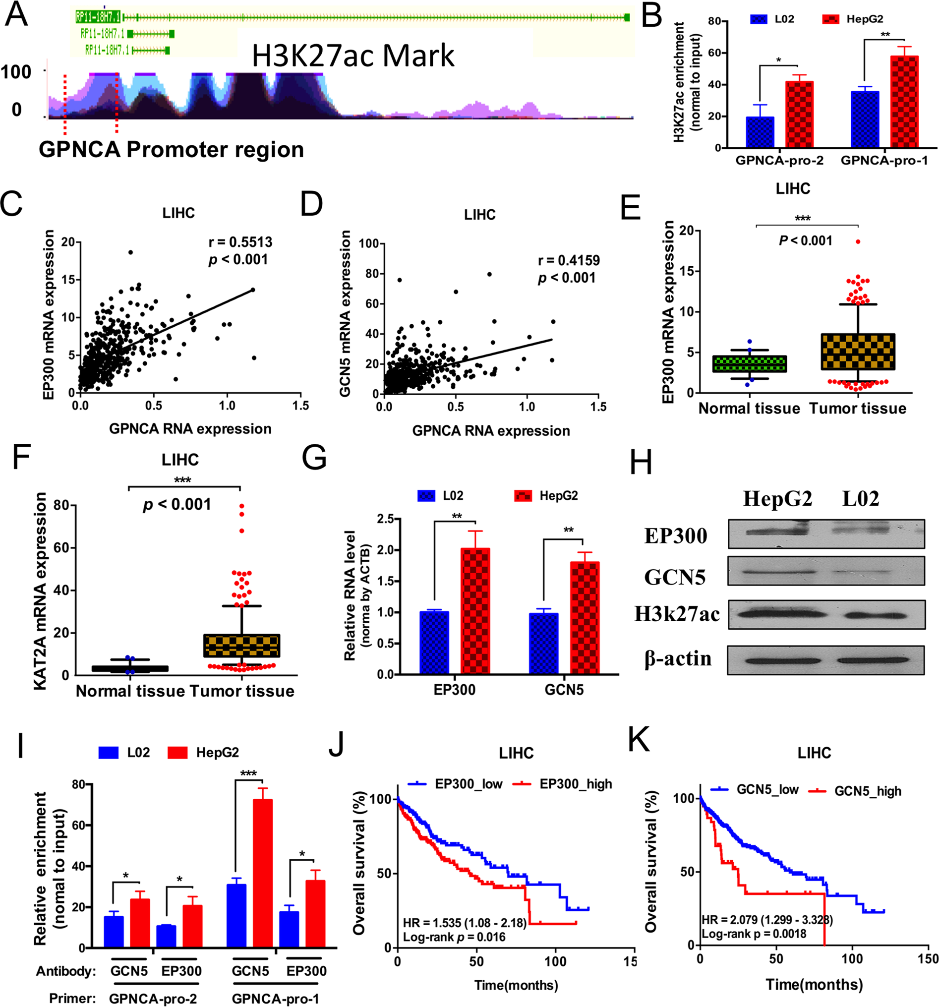
Figure 5

Acetylation levels of histone 3 regulated GPNCA expression. (A) H3k27ac enrichment across the GPNCA gene determined by ChIP-seq from the UCSC genome browser. The region between the two red dotted lines represents the promoter region. (B) ChIP assays were used to measure H3k27ac enrichment around the GPNCA promoter in HepG2 and L02 cells (n = 9). (C,D) Gene correlation analysis between GPNCA and EP300 (n = 424) or GCN5 (n = 424), using the FPKM values of liver cancer data from TCGA. (E,F) EP300 expression in normal liver tissue (n = 50) and liver tumor tissue (n = 374), GCN5 expression in normal liver tissue (n = 50) and liver tumor tissue (n = 374). Data were obtained from the TCGA. (G,H) mRNA expression (n = 9) or protein levels of EP300 and GCN5 in HepG2 and L02 cells measured by qRT-PCR or western blot. (I) EP300 and GCN5 occupation on the GPNCA gene promoter region were detected by ChIP assays in HepG2 and L02 cells (n = 9). (J,K) Kaplan-Meier survival curves of Cox analysis for EP300 (n = 370) and GCN5 (n = 370) in liver cancer patients. *p < 0.05, **p < 0.01, ***p < 0.001.