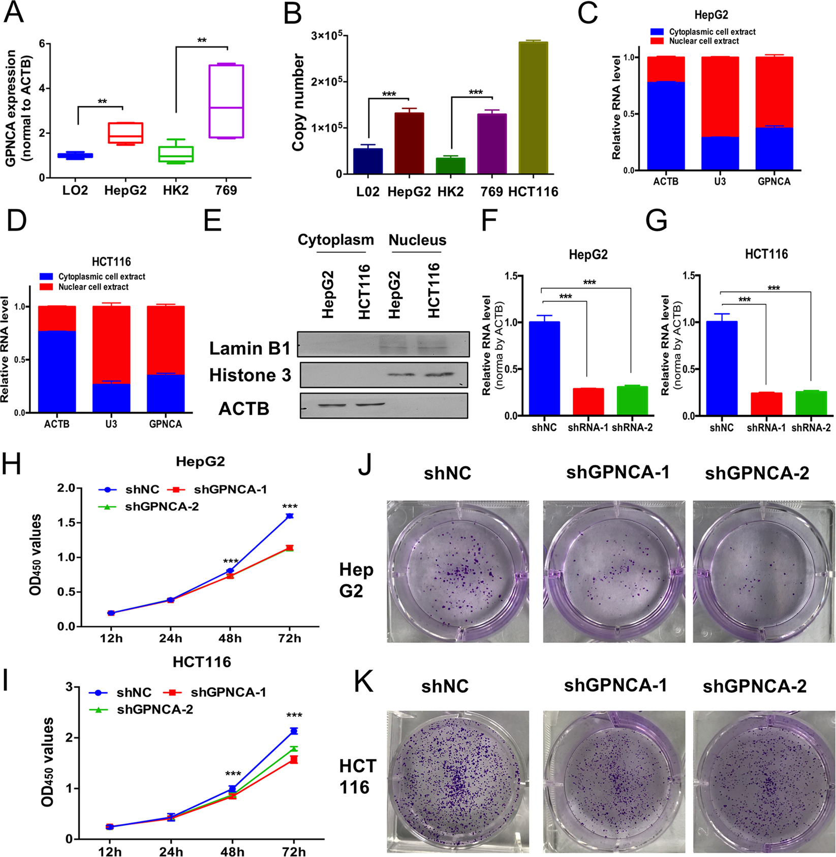
Figure 7

Down-regulation of lncRNA GPNCA inhibits cell growth. (A) GPNCA expression assessed by relative qRT-PCR in normal liver cell lines L02, liver cancer cell lines HepG2, normal renal cell lines HK2 and renal cancer lines 769, normalized by house-keeping gene ACTB(n = 6). (B) Absolute copy number of GPNCA in L02, HepG2, HK2, 769 and HCT116 determined by absolute qPCR (n = 3), 20 ng total RNA was used for qPCR. (C,D) GPNCA distributions were analyzed by qRT-PCR through cell cytoplasmic and nuclear RNA purification using HepG2 and HCT116 (n = 3). (E) Nuclear/Cytosol fractionation of HCT116 and HepG2 and detected by western blot, Lamin B1 and Histone 3 as nuclear control while ACTB as cytosol control. (F,G) Stable knockdown efficiency was measured by qRT-PCR in HepG2 and HCT116 cells (n = 3). (H,I) CCK-8 assays were used to assess the proliferation activity of HepG2 cells and HCT116 cells with or without stable GPNCA knockdown (n = 8). (J,K) Colony formation assays were performed to analyze the impact of GPNCA on cell proliferation in HepG2 and HCT116 cells. *p < 0.05, **p < 0.01, ***p < 0.001.