Figure 5
From: Assembly and Folding Properties of Cytosolic IgG Intrabodies

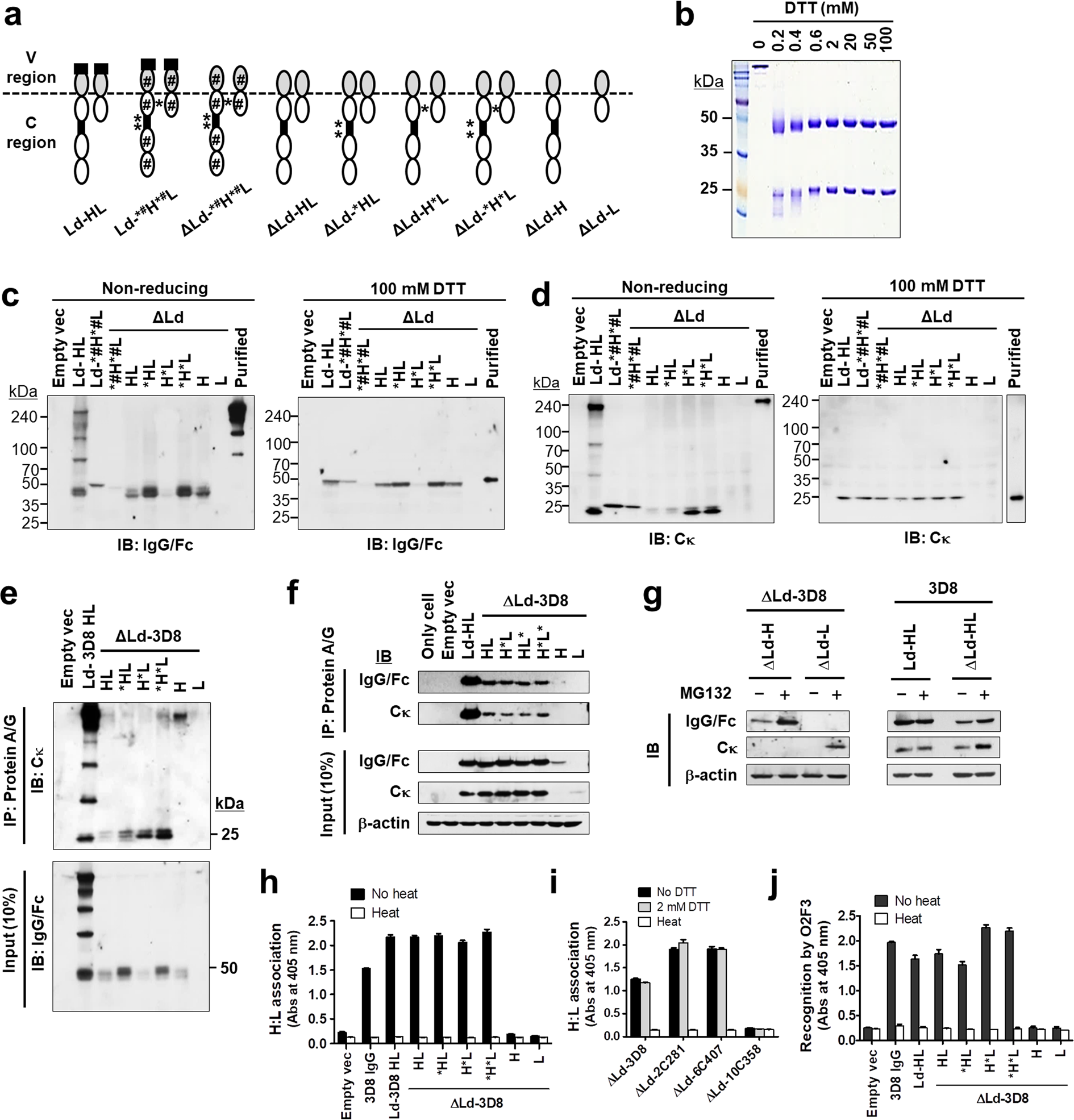
Interchain disulfide bonds are absent and intrachain disulfide bonds are partially formed in cytosolic IgGs. (a) Schematic representation of 3D8 IgG1 variants. The absence of interchain and intrachain disulfide bonds is denoted by a superscript asterisk (*) or sharp (#) symbol, respectively, in front of the chain. The locations of asterisk and sharp symbols indicate Cys-to-Ser substitution sites. (b) Purified WT 3D8 IgG1 protein was subjected to 15% SDS-PAGE in reducing conditions in the presence of different concentrations of DTT. (c,d) Immunoblotting. Lysates of HEK293 transfectants were pretreated with 100 mM DTT for 30 min at room temperature (or not), then subjected to non-reducing SDS-PAGE. H (c) and L (d) chains were detected by immunoblotting with the indicated antibodies. (e,f) Co-IP of H and L chains. Lysates of transfectants were immunoprecipitated using Protein A/G-agarose. Input and IP samples were resolved by non-reducing SDS-PAGE (e) and reducing SDS-PAGE. (f) Input represents 10% of the total amount of lysate used for IP. (g) Immunoblotting. At 24 hours after transfection, cells were incubated in the presence or absence of 10 µM MG132 for 12 hours. Lysates of transfectants were then resolved by reducing SDS-PAGE. Membranes were probed with antibodies recognizing human IgG/Fc or human Cκ. (h,i) Evaluation of non-covalent H:L chain association by ELISA. Lysates of transfectants were heated at 100 °C for 10 min or mixed with DTT (final concentration, 2 mM), and then placed in wells coated with Protein L. Captured IgGs were detected with AP-conjugated anti-human IgG/Fc antibody. (j) Evaluation of formation of the correct antigen-binding site by ELISA. Lysates of transfectants were placed in wells coated with O2F3 IgM, and bound IgGs were detected with AP-conjugated anti-human IgG/Fc. In (h–j), data are presented as mean ± SEM, n = 3.