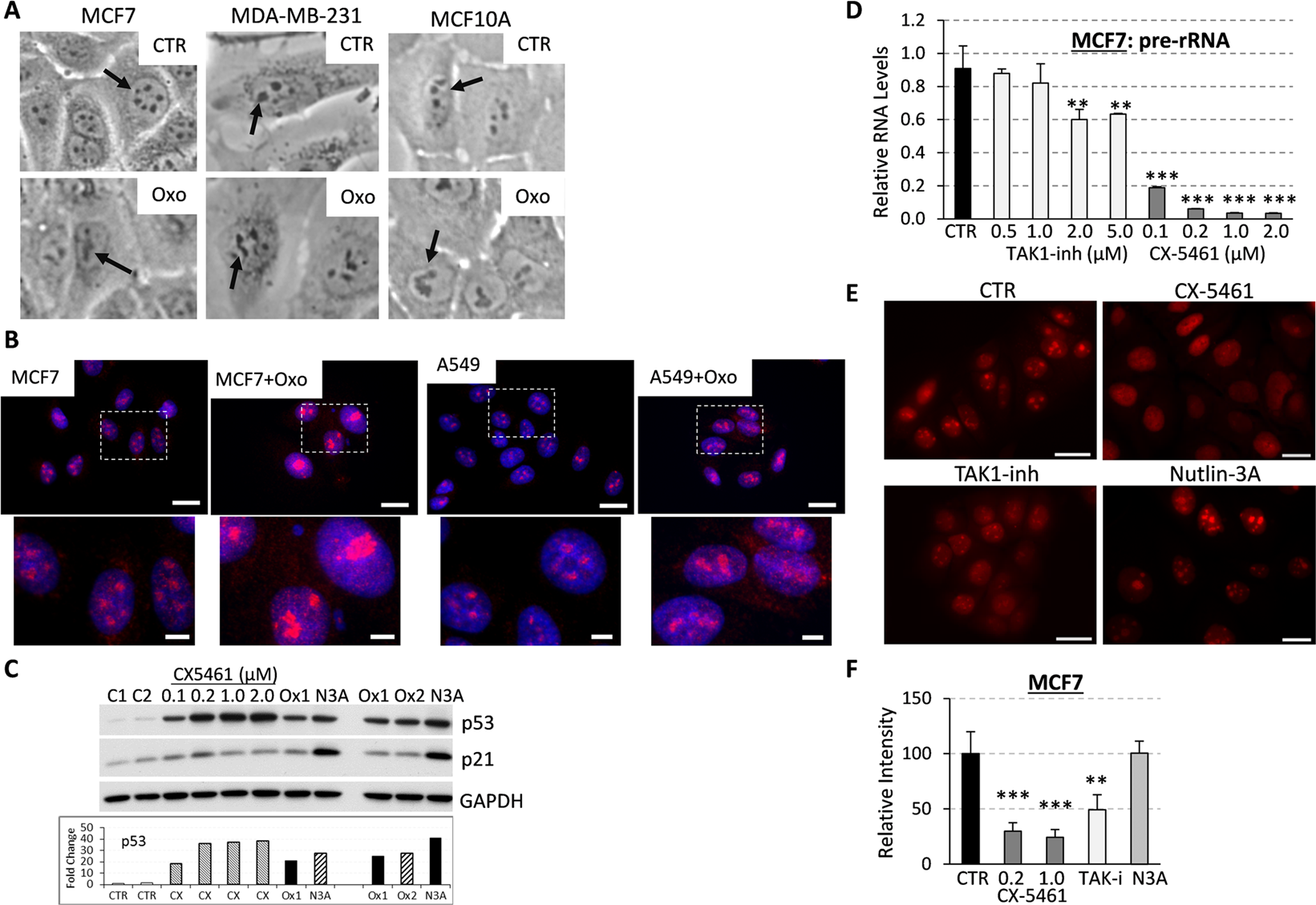
Figure 3
From: TAK1 signaling regulates p53 through a mechanism involving ribosomal stress

TAK1 blockade disrupts nucleolar architecture and attenuates rRNA synthesis. (A) Phase contrast images of the nucleus in cells treated with TAK-i 5 µM 5Z-7-oxozeaenol (Oxo) for 24 hours. (B) MCF7 and A549 cells were treated with 5 µM 5Z-7-oxozeaenol (Oxo) followed by staining for fibrillarin (red) and DNA (blue), bar, 20 µm. Enlarged images, bar 5 µm. (C) Immunoblots of whole-cell lysates from MCF7 cells treated for 24 hours with RNA pol I inhibitor CX-5461 or TAK1-i 5 µM 5Z-7-oxozeaenol (obtained from two sources Ox1, Ox2) or MDM2 inhibitor 5 µM Nutlin 3A (N3A). (D) Quantification of unprocessed pre-rRNA by qRT-PCR of internal transcribed spacer 1 (ITS1) in total RNA from MCF7 cells treated with CX-5461 or TAK1-i for 24 hours. Experiments were done in triplicates and repeated at least two times, **P < 0.01, ***P < 0.001. (E,F) MCF7 cells were incubated with 10 µM 5-ethynyl-uridine (EU) for 1 hour -/ + CX-5461, TAK1-i or Nutlin 3A followed by labeling with Cy3 using click-it chemistry. Images were acquired with 60X lens, bar 20 µm. (F) Quantification of Cy3-labeled RNA relative to control was done as described in Methods, **P < 0.01, ***P < 0.0001.