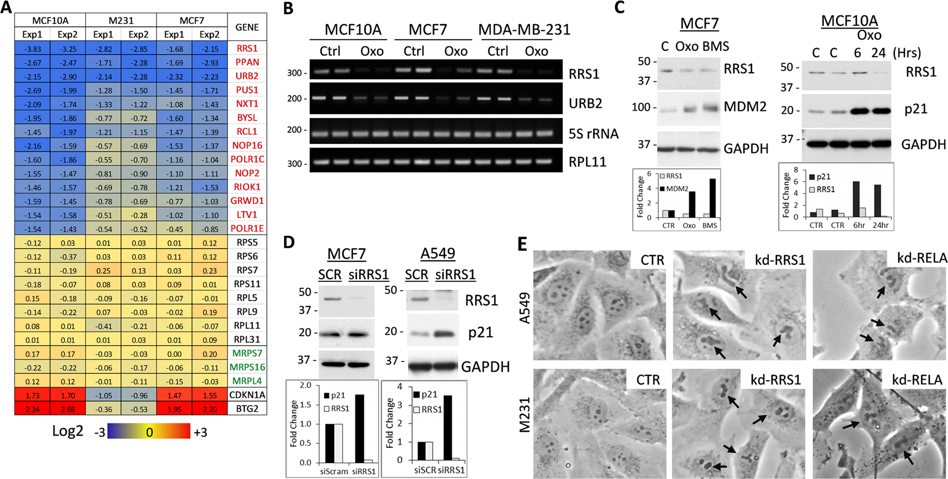
Figure 5
From: TAK1 signaling regulates p53 through a mechanism involving ribosomal stress

Inhibition of TAK1 signaling reduces expression of ribosome biogenesis factors (RBFs). (A) Changes in expression of ribosome biogenesis regulators (red gene names), ribosome core proteins (RPSs, RPLs), mitochondrial ribosome proteins (MRPSs, MRPLs) and p53 target genes CDKN1A and BTG2 in MCF10A, MDA-MB-231, and MCF7 cells treated with 5 µM 5Z-7-oxozeaenol for 6 hours. Log2 values are shown for each case. (B) RT-PCR analysis of RRS1, URB2, and RPL11 mRNA and control 5 S RNA in total RNA from control and 5 µM 5Z-7-oxozeaenol treated cells. (C) Immunoblots with whole-cell lysates from MCF7 and MCF10A cells treated with 5 µM 5Z-7-oxozeaenol (Oxo) or IKKα/β inhibitor 10 µM BMS-345541 (BMS). (D) MCF7 and A549 cells were transfected with scrambled-control or siRNA to RRS1 and whole-cell lysates were probed with antibodies to RRS1, p21 and GAPDH. (E) Phase contrast images of the nucleus in cells transfected with siRNA to RELA or RRS1 in A549 and MDA-MB-231 cells. Arrows show changes in the nucleolar structures.