Figure 3
From: Cerebrospinal fluid proteomics implicates the granin family in Parkinson’s disease

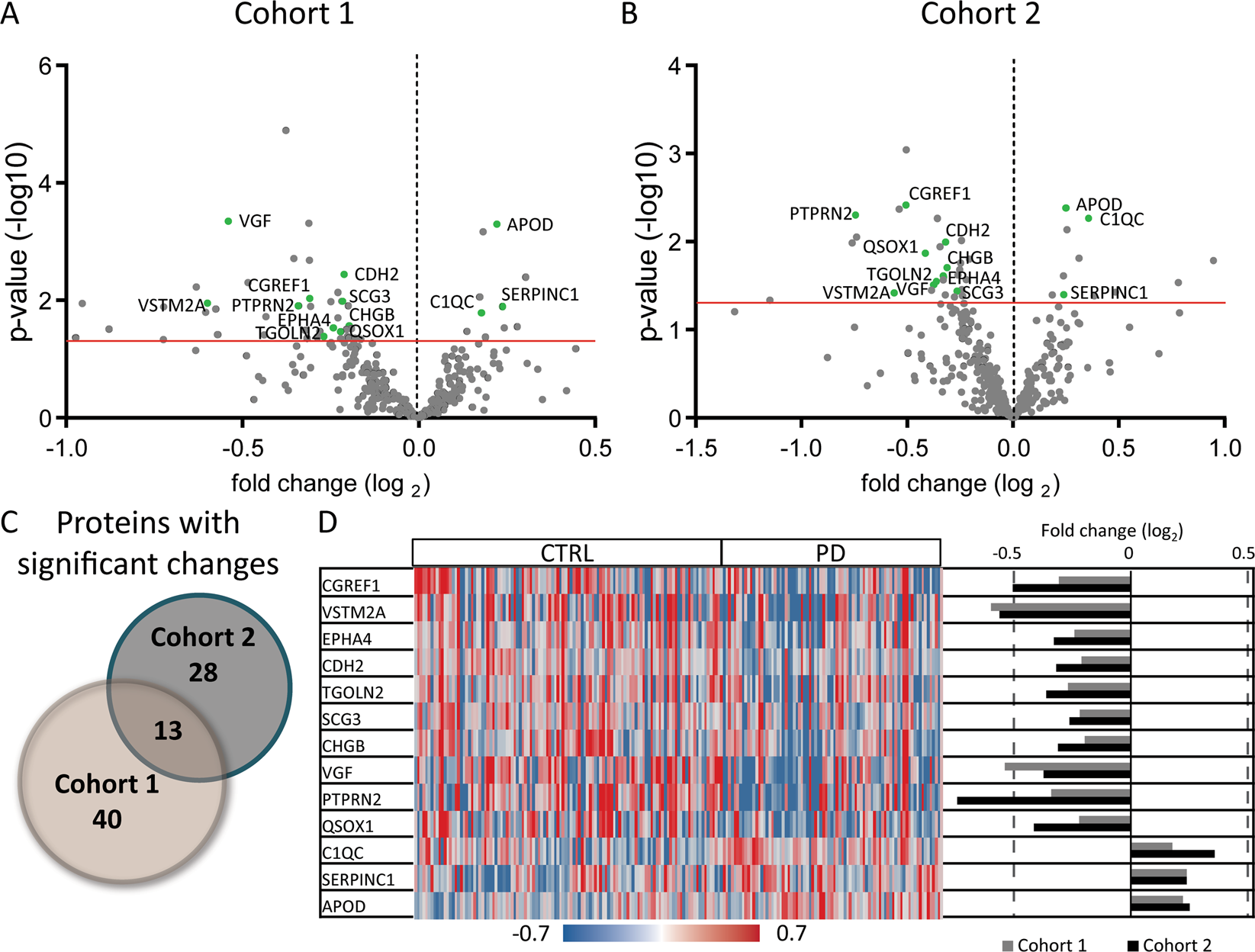
Thirteen proteins significantly change in both Cohort 1 and Cohort 2 in PD relative to HC. (a,b) Volcano plots of all proteins analyzed by DIA-MS for Cohort 1 (a) and Cohort 2 (b). Significant proteins identified in both cohorts are highlighted in green and labeled by gene name. The red line indicates a p-value cutoff of 0.05. (c) A Venn diagram displaying number of proteins with significant changes in Cohort 1 and 2. (d) Average fold change (right) compared to HC or individual sample (left) fold change normalized to mean for the 13 proteins (Top13) that were found to change in both cohorts by DIA-MS analysis in PD.