Figure 1
From: Inhibition of bone morphogenetic protein 6 receptors ameliorates Sjögren’s syndrome in mice

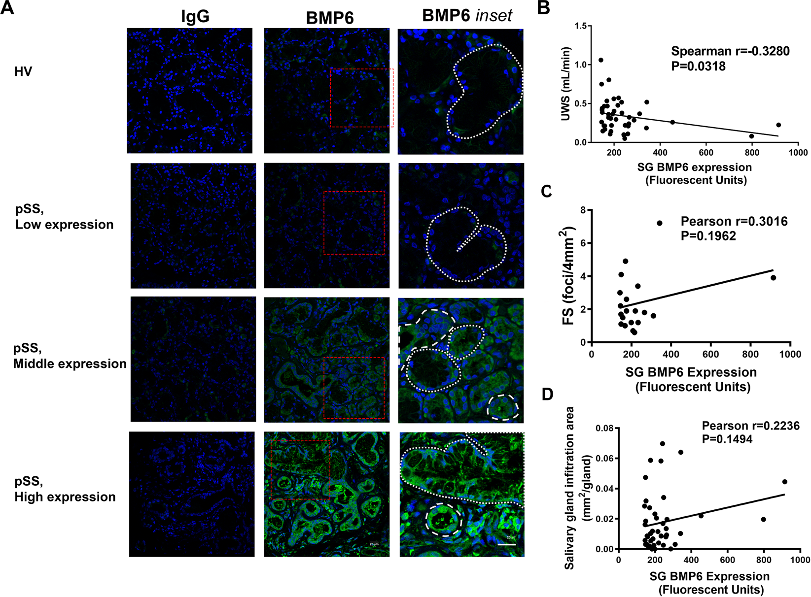
BMP6 expression in minor salivary glands of primary Sjögren’s syndrome patients and correlation with xerostomia and sialadenitis. (A) Confocal images demonstrating expression of bone morphogenetic protein 6 (BMP6) in minor salivary glands (SGs) of three representative patients with primary Sjögren’s syndrome (pSS), with either low, middle or high expression (134.0, 261.3, and 797.5 fluorescence units, rows 2–4) and of one healthy volunteer (HV) (112.3 fluorescence units, row 1). Left column: slides labeled with isotype control antibody (mouse IgG) were used as background control (40× objective). Middle column: slides labeled with anti-BMP6 antibody (40× objective). Right row: Inset of the marked areas in the middle row (red dashed box). White large and small dashes were used to mark the ducts and acini tissues, respectively. (B) In minor SG, BMP6 positive pSS patients (BMP6 expression ≥142.3 fluorescence units, N = 43), BMP6 expression was negatively correlated with their unstimulated whole saliva (UWS) flow rate (Spearman’s r = −0.328, P = 0.0318). (C) In minor SG of BMP6 positive pSS patients, BMP6 expression has a trend of positive correlation with focus score (FS) but was not statistically significant (N = 20, only minor SG BMP6 positive patients whose FS data was reported by SICCA were selected. Pearson’s r = 0.3016, P = 0.1962). (D) In minor SG of BMP6 positive pSS patients, BMP6 expression has a trend of positive correlation with lymphocytic infiltration area (N = 43, Pearson’s r = 0.2236, P = 0.1494).