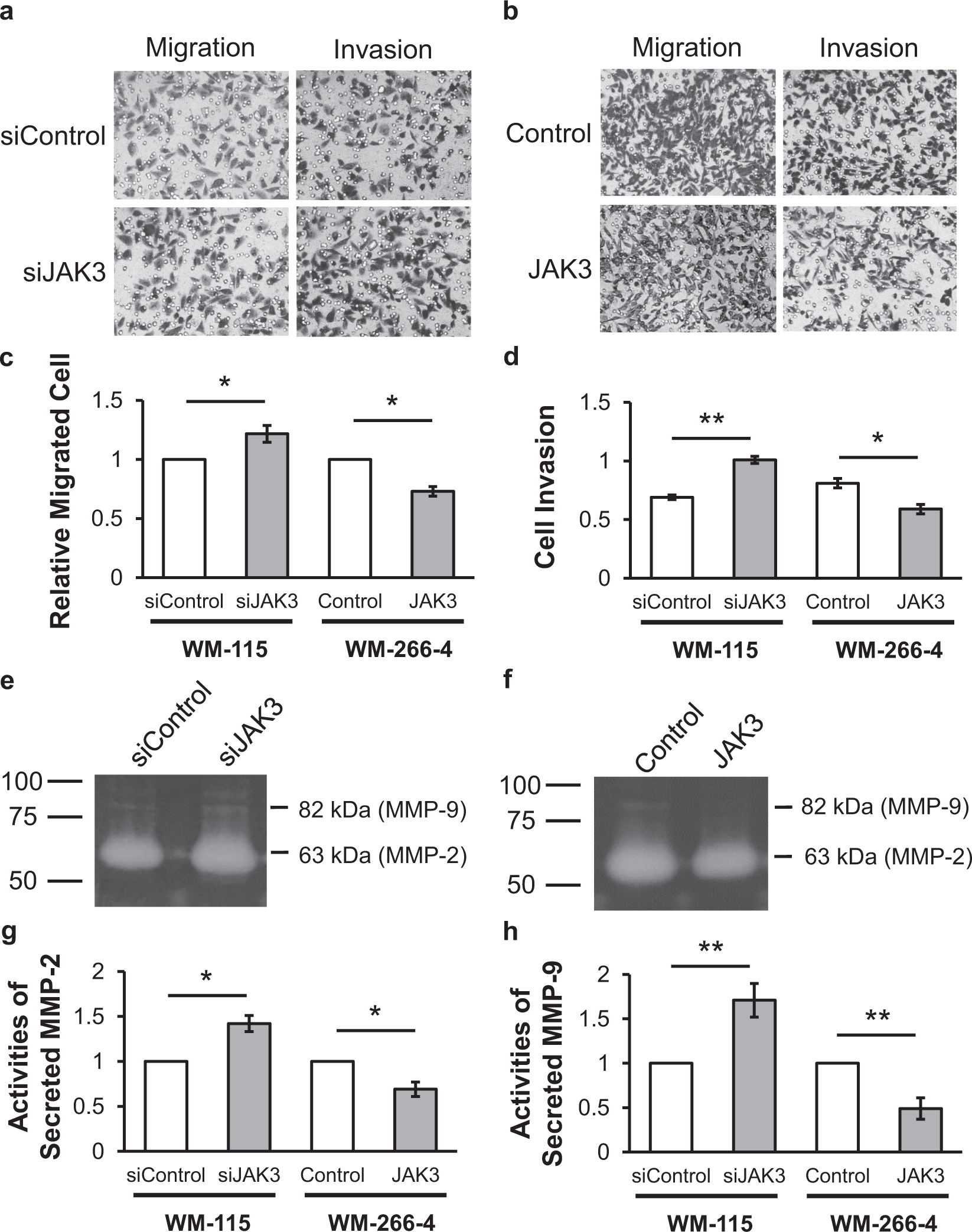
Figure 5

JAK3 modulates the migratory and invasive capacities of cultured melanoma cells through regulating the enzymatic activities of MMP-2 and MMP-9. (a) The migratory and invasive abilities of WM-115 primary melanoma cells upon siRNA-mediated knock-down of JAK3 gene. (b) The migratory and invasive abilities of WM-266-4 metastatic melanoma cells upon ectopic overexpression of JAK3 gene. (c,d) Quantification results for the migratory (c) and invasive (d) capacities of WM-115 cells upon knock-down of JAK3 gene and of WM-266-4 cells upon overexpression of JAK3 gene. (e,f) Gelatin zymography assays showing the changes in activities of secreted MMP-2 and MMP-9 after siRNA-mediated knock-down of JAK3 gene in WM-115 cells (e) and upon ectopic overexpression of JAK3 gene in WM-266-4 cells (f). Shown on the left are the locations of molecular weight size markers (in kDa). (g,h) Quantification results for the activities of secreted MMP-2 (g) and MMP-9 (h) in WM-115 upon knock-down of JAK3 and in WM-266-4 cells upon ectopic overexpression of JAK3. The data represent the mean ± S. D. of the quantification results (n = 3). The p values were calculated based on unpaired, two-tailed Student’s t-test: #, p ≥ 0.05; *0.01 ≤ p < 0.05; **0.001 ≤ p < 0.01; ***p < 0.001.