Figure 3

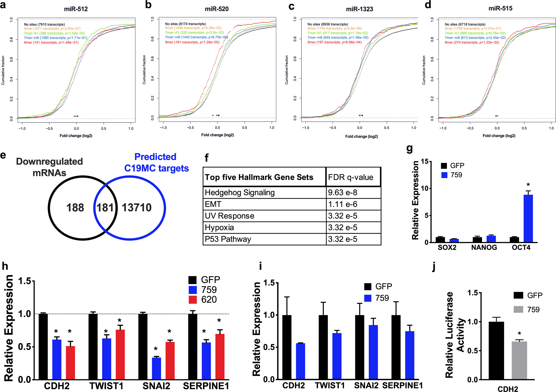
C19MC miRNAs increase OCT4 expression and decrease EMT gene expression. (a–d) Cumulative distribution of differentially expressed mRNAs targeted by miR-512, miR-520, miR-1323 and miR-515 in HEK293 cells transfected with 759-sgRNA/SAM (759) compared to GFP transfected cells. (e,f) Venn diagram (e) and Hallmark gene set analysis (f) of the 181 common downregulated mRNAs in HEK293 cells transfected with 759-sgRNA/SAM or 620-sgRNA/SAM (620) compared to GFP control and predicted C19MC miRNAs target genes. (g–i) qRT-PCR analysis of the indicated genes normalized to GAPDH in HEK293 cells (g,h) or in HTR8/SVneo cells (i) transfected with the indicated gRNA. (j) Luciferase reporter assay of HEK293 cells transfected with 759-sgRNA/SAM and PGL2 plasmid containing CDH2 3′ UTR normalized to GFP control. Graphs represent means ± SEM of at least 3 independent experiments containing 3 replicates each. *p < 0.05 vs. GFP transfected control cells. Multiple t-tests with Holm-Sidak correction (g,I,j); Two-way ANOVA with Dunnett’s post-hoc (h).