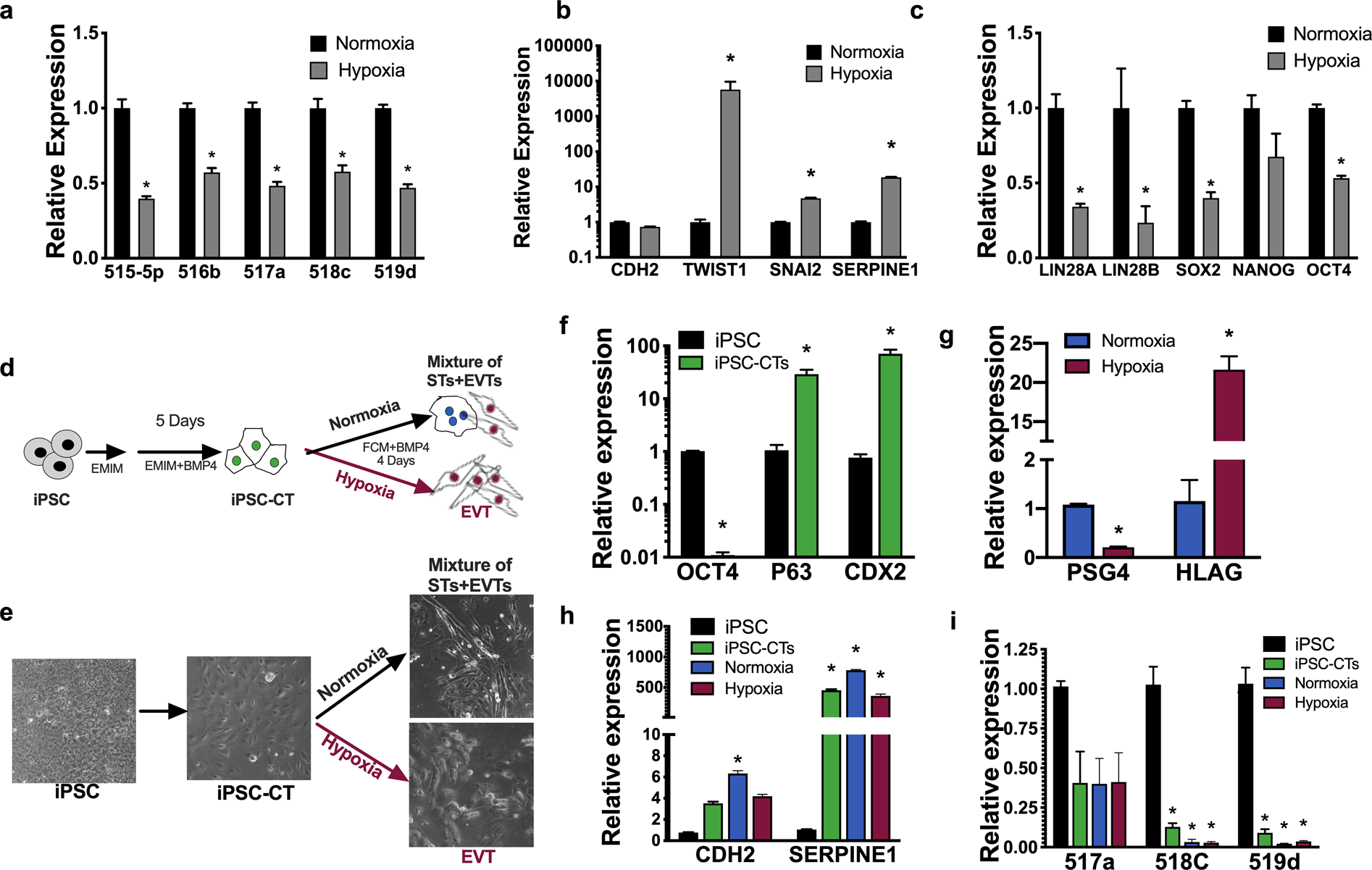
Figure 4

Hypoxia decreases the expression of C19MC miRNAs and upregulates EMT genes. (a–c) qRT-PCR analysis of the indicated miRNA normalized to U18 (a) or indicated genes normalized to GAPDH (b,c) of iPSCs cultured in hypoxia (1% O2) or normoxia (21% O2) for 24 hours. (d,e) Schematic (d) and 20x phase images (e) showing two-step iPSC differentiation. Generation of iPSC derived CTs (iPSC-CT) using EMIM medium supplemented with 10 ng/ml BMP4 (step1) and subsequently cultured in FCM medium supplemented with 10 ng/ml BMP4 under normoxia or hypoxia to terminally differentiate iPSC-CTs into STs and EVTs, respectively (step2). (f–i) qRT-PCR analysis of the indicated genes normalized to GAPDH (f-h) or the indicated miRNA normalized to U18 (i). Graphs represent means ± SEM of a minimum of 3 independent experiments each comprised of 3 replicates. *p < 0.05 vs. normoxia (a–c) or vs. iPSC (f,h,i), Multiple t-tests with Holm-Sidak correction (a–c,f,g); Two-way ANOVA with Dunnett’s post-hoc (h,i).