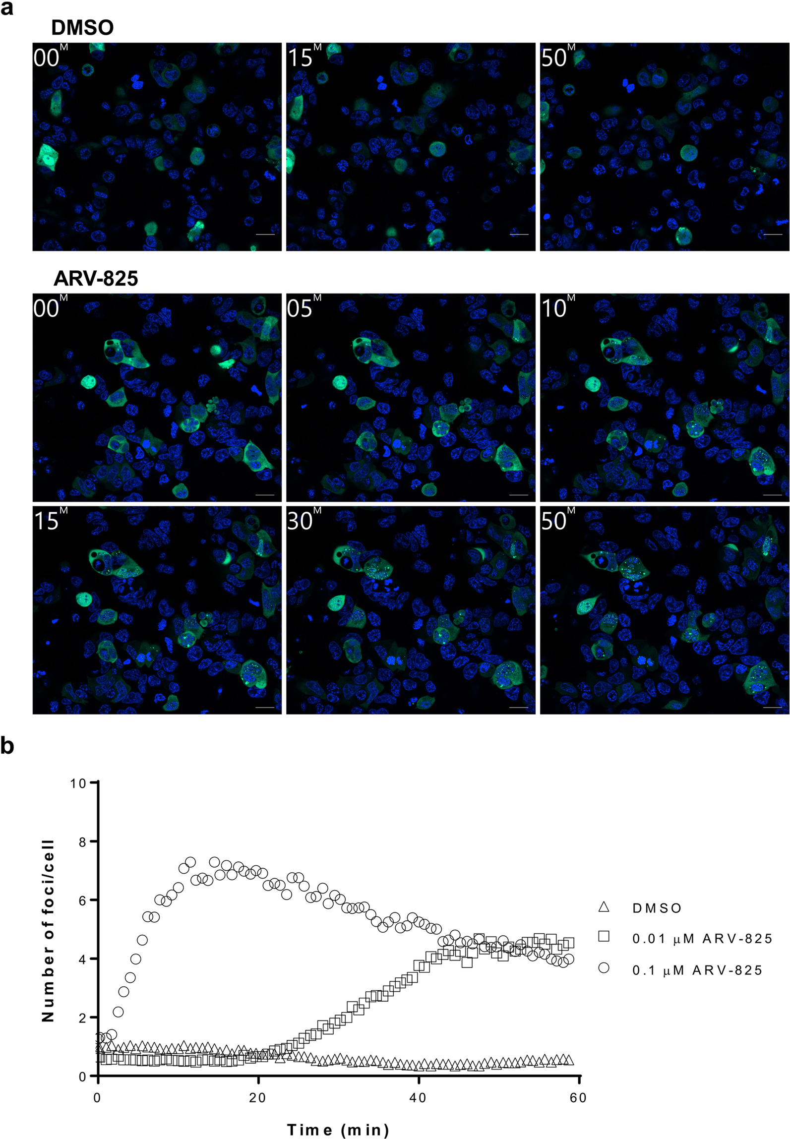
Figure 4

Early foci formation induced by ARV-825 by live-cell imaging. (a) 293A cells prepared as in Fig. 1 were stained with Hoechst 33342. After the addition of 0.05% DMSO (upper panels, from Supplementary Movie S1) or 0.1 µM ARV-825 (lower panels, from Supplementary Movie S2), live-cell imaging of AG (green) and Hoechst 33342 (blue) images was performed for 1 h with 45-s intervals. Time-lapse images at the indicated time (min) are shown. The delay between the injection of DMSO or ARV-825 and the first image acquisition (0 min) was approximately 80 s. Data shown are representative of three independent experiments. Scale bar indicates 20 µm. (b) Cells were treated with 0.05% DMSO (triangle, Supplementary Movie S1) and 0.1 (circle, Supplementary Movie S2) or 0.01 µM ARV-825 (square, Supplementary Movie S3). Each dot indicates the average number of foci in the nucleus per cell from three acquired images in each well. Data shown are representative of three independent experiments.