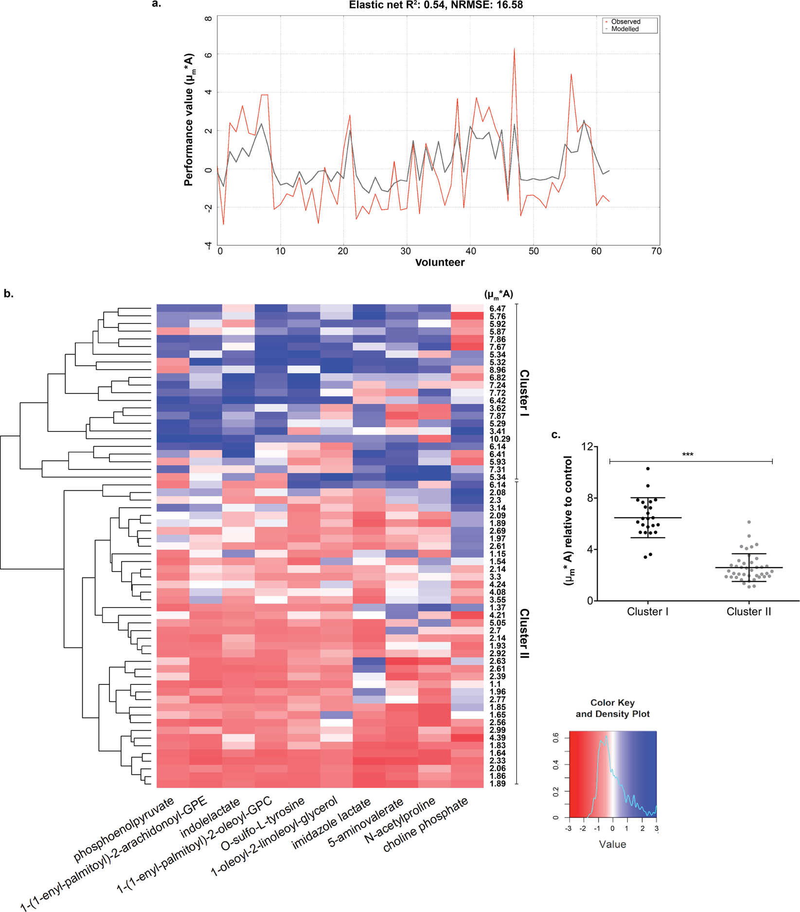
Figure 2

Salivary metabolite signature related to observed re-epithelialization kinetics. (a) Performance of the elastic net regression through the (μm*A) parameter values. (b) Hierarchical clustering heatmap displaying relative metabolite concentrations of the signature and observed re-epithelialization kinetic values (μm*A) for the training dataset. (c) Re-epithelialization performance induced by saliva samples of clusters I and II derived from the hierarchical clustering. Significant difference was assessed by a two-tailed t-test (***P < 0.0001).