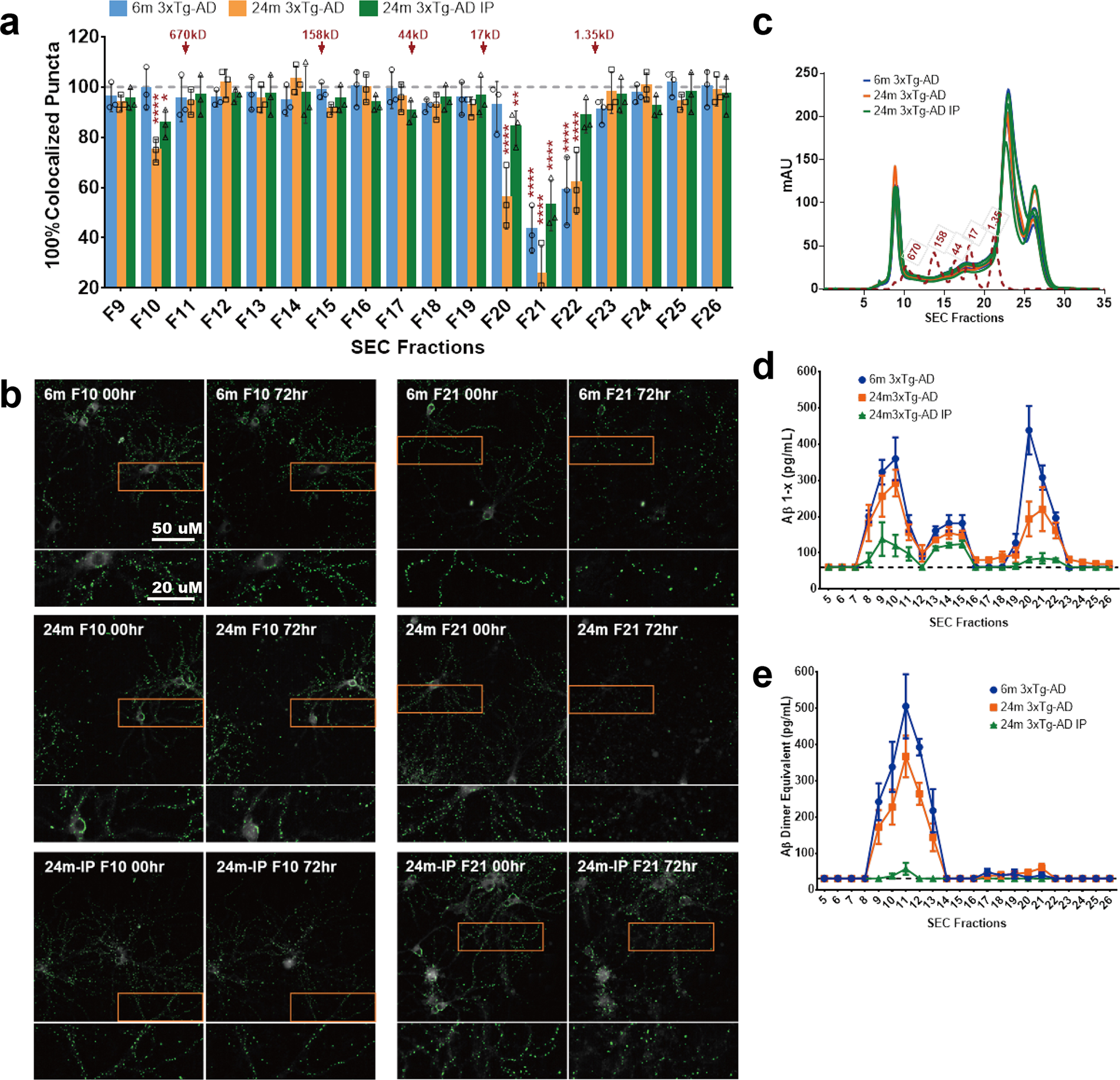
Figure 7

Screening for synaptotoxic substances in homogenates from 6-month-old, 24-month-old, and Aβ immunodepleted 24-month-old 3xTg-AD mouse brain samples. (a) After 72 hours incubation, significant loss of colocalized synaptic puncta were found in wells treated with fractions F10, F20, F21, and F22 (****p ≤ 0.0001, **p ≤ 0.01, *p ≤ 0.05; two-way ANOVA with Dunnett multiple comparisons test, treated vs NTC, n = 3 independent experiments per sample group, triplicate wells per SEC fraction, five images per well). Homogenates from 24-month-old 3xTg-AD mouse brains caused more severe synaptic loss than homogenates from 6-month-old mouse brains. Immunodepletion of Aβ largely prevented synaptic loss caused by F10, F20, and F22, but only partially reduced the damage from F21; (b) Example images of PSD95 changes at baseline (00 hr) and after 72 hours incubation with homogenate Fractions 10 and 21; (c) Total protein patterns from size-exclusion chromatography among all three sample groups were similar; (d) Total Aβ levels from each fraction were assessed by ELISA. 6-month-old 3xTg-AD mouse brain samples had higher amounts of total Aβ than 24-month-old samples in low molecular weight fractions. Immunodepletion of Aβ in 24-month-old sample nearly fully removed low molecular weight Aβ from Fraction 21, with a trace amount of Aβ detected just above the detection limit (dashed line). (e) Oligomeric Aβ level from each fraction. Similar to the total Aβ assay, 6-month-old 3xTg-AD mouse brain samples had a higher amount of high molecular weight oligomeric Aβ than 24-month-old samples, and a trace amount of oligomeric Aβ in Fraction 11 was detected just above the detection limit after immunodepletion (dashed line). Two-way ANOVA with Tukey’s multiple comparisons tests were performed to compare differences among each sample group in each SEC fraction on synaptic loss, total Aβ and Aβ oligomer level (Supplementary Table S2). Error bars indicate s.d.