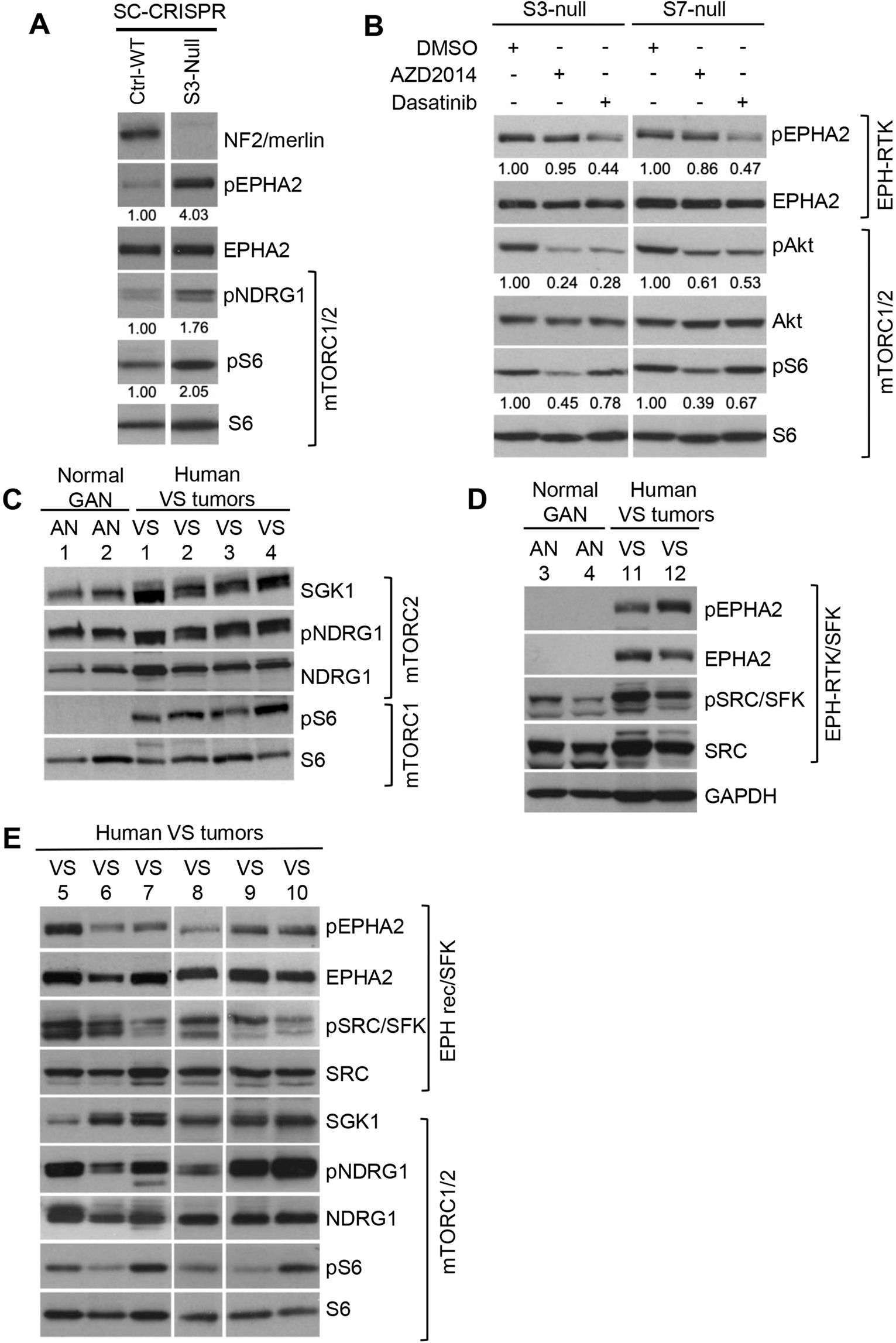
Figure 1

mTOR and EPH receptor signaling is activated in primary human VS and human models of NF2-deficient schwannoma. (A) Immunoblotting of human NF2-null SC-CRISPR cells show loss of NF2 and increased pS6S240/244 (mTORC1 readout), pNDRG1T346 (mTORC2 readout) and pEPHA2S897 compared to NF2-expressing control. (B) Immunoblotting of two independent SC-CRISPR clones (S3-null and S7-null) treated with AZD2014 (0.3 µM, 24 h) show attenuation of mTORC1/2 readouts pS6 S240/4 and pAkt S473, respectively) compared to DMSO vehicle control. In addition, treatment with dasatinib (0.1 µM, 24 h) demonstrated downregulation of pEPHA2 S897 and pAkt S473). Immunoblot quantitation, performed using ImageJ/Fiji, is shown above the blots (A,B). (C) Four primary human vestibular schwannomas (VS1-4) demonstrate increase in AZD2014 targets mTORC1 (pS6 readout) and mTORC2 (SGK1, pNDRG1 readouts) signaling compared to 2 normal human great auricular nerve samples (AN1-2). (D) An additional two primary human VS (VS11-12) demonstrated increased phosphorylation of dasatinib target pSrc/SFK compared to 2 normal human AN (AN3-4). While dasatinib target pEPHA2 along with total EPHA2 were also observed in VS, EPHA2 expression remained below detectable level in AN samples. (E) Immunoblotting of 6 additional human VS (VS5-10) tumors revealed variable levels of pEPHA2 and pSrc/SFKY416 along with mTORC1/2 readouts.